Monolithic Power Systems (MPS) MP2722 NVDC Buck Chargers

Monolithic Power Systems (MPS) MP2722 Narrow Voltage DC (NVDC) Buck Chargers are highly integrated 5A switchmode battery management devices for single-cell Li-ion or Li-polymer batteries. This NVDC power management structure provides a low-impedance power path that optimizes charging efficiency, reduces battery charging time, and extends battery life during discharge. The MP2722 chargers are USB Type-C™ 1.3 compliant and feature a fully integrated CC controller with Dual-Role Power (DRP) mode and autonomous or manual mode. These buck chargers support sink (Try.SNK) and source (Try.SRC) modes and also support USB BC1.2 and non-standard adapters. The MP2722 buck chargers are used in Bluetooth headphones, Bluetooth speakers, Point-of-Sale (POS) terminals, and portable cameras.

Features

  • USB Type-C 1.3 compliant
  • Fully integrated CC controller with Dual-Role Power (DRP) mode and autonomous or manual mode
  • Try.SNK and Try.SRC modes support
  • Supports USB BC1.2 and non-standard adapters
  • 26V sustainable input voltage (VIN)
  • Configurable 80mA to 5A charge current (ICC) via the I2C
  • Configurable 100mA to 3.2A input current limit (IIN_LIM) via the I2C
  • Minimum VIN loop for maximum adaptor power tracking
  • Comprehensive safety features:
    • Fully customizable JEITA profile
    • Additional Negative Temperature Coefficient (NTC) thermistor input
    • Configurable die temperature regulation from 60°C to 120°C
    • Complete charge and pre-charge safety timers
    • Watchdog safety timer
    • Lockable registers for charging parameters
  • Configurable boost converter for source mode and USB On-The-Go (OTG):
    • Configurable output current limit loop up to 3A
    • Output Over-Current Protection (OCP)
    • Ability to power into large capacitive loads up to 2mF
    • Configurable 5V to 5.35V output voltage
  • Configurable 750kHz to 1.5MHz switching frequency (fSW)
  • Integrated 15mΩ low- RDS(ON) battery MOSFET with shipping and reset modes
  • Ultra-low 8.5μA battery discharge current in shipping mode
  • Down to 30mA termination current settings for wearable applications
  • I2C port for flexible system parameter setting and status reporting
  •  Accuracy:
    • ±0.5% battery regulation voltage (VBATT_REG)
    • ±5% ICC
    • ±5% IIN_LIM
    • Remote battery sensing for fast charge
    • ±2% output regulation in boost mode
  • Available in a small QFN-22 (2.5mm x 3.5mm) package

Applications

  • Bluetooth headphones
  • Bluetooth speakers
  • General ≤15W USB Type-C applications
  • Point-of-Sale (POS) terminals
  • Portable cameras

Application Circuit

Application Circuit Diagram - Monolithic Power Systems (MPS) MP2722 NVDC Buck Chargers

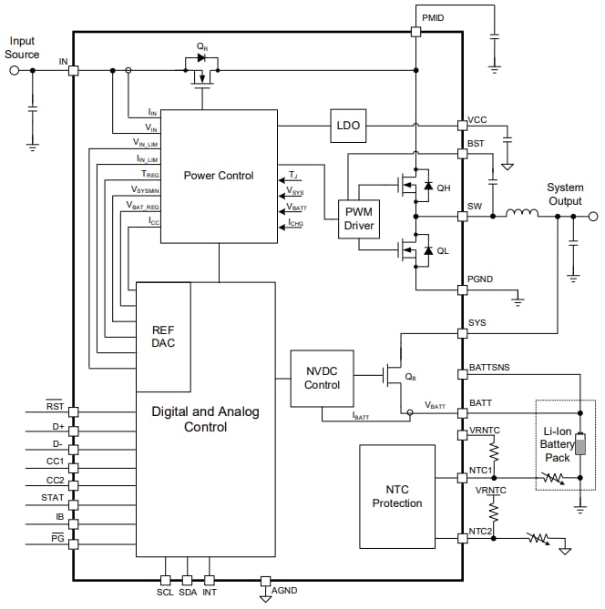
Block Diagram

Block Diagram - Monolithic Power Systems (MPS) MP2722 NVDC Buck Chargers
Publicado: 2024-07-10 | Actualizado: 2024-07-18