Monolithic Power Systems (MPS) EVQ4312-R-01A Evaluation Board

Monolithic Power Systems (MPS) EVQ4312-R-01A Evaluation Board demonstrates the capabilities of the MPQ4312 step-down switching regulator. The MPQ4312 Synchronous Step-Down Converters offer a configurable frequency with integrated internal high-side and low-side power MOSFETs (HS-FET and LS-FET). The MPQ4312 Converters deliver high power conversion efficiency across the entire load range, performed by scaling down the switching frequency (fSW) under light-load conditions.

The EVQ4312-R-01A evaluation board is fully assembled and tested. The MPQ4312 is housed in a QFN-20 (4mm x 4mm) package with wettable flanks and is AEC-Q100 Grade 1 qualified.

Specifications

  • 3.3V to 45V Input voltage (VIN) range
  • 3.3V Output voltage (VOUT)
  • 2A Maximum output current (IOUT)
  • 94.7% Typical efficiency
  • 410kHz Switching frequency (fSW)

Measurement Equipment Set-Up

Application Circuit Diagram - Monolithic Power Systems (MPS) EVQ4312-R-01A Evaluation Board

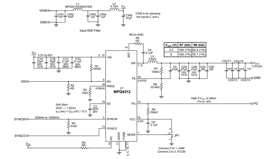
Schematic

Schematic - Monolithic Power Systems (MPS) EVQ4312-R-01A Evaluation Board
Publicado: 2022-10-20 | Actualizado: 2022-11-10