Monolithic Power Systems (MPS) EVQ2178A Evaluation Board
Monolithic Power Systems (MPS) EVQ2178A Evaluation Board is designed to demonstrate the capabilities of the MPQ2178A, a monolithic, step-down switch-mode converter with built-in internal power MOSFETs. This evaluation board features up to 2A output current, 0.6V output voltage, and 2.5V to 5.5V input voltage range, with load and line regulation. The EVQ2178A board features fault protections that include cycle-by-cycle current limiting and thermal shutdown. Typical applications include automotive clusters, telematics, infotainment systems, camera modules, key fobs, industrial supplies, and battery-powered devices.Features
- Power Good (PG)
- External Soft-Start (SS) control
- Over-Voltage Protection (OVP) and Short-Circuit Protection (SCP) with hiccup mode
- Optimized for EMC and EMI:
- 2.4MHz Switching Frequency (fSW)
- MeshConnectTM flip-chip package
- Output discharge
- Optimized for board size and BOM:
- Integrated compensation network
- Available in a compact QFN-8 (1.5mm x 2mm) package
- Available in AEC-Q100 grade 1
Specifications
- 2.5V to 5.5V wide operating input voltage (VIN) range
- Up to 2A output current (IOUT)
- 1% Feedback (FB) accuracy
- 70mΩ and 40mΩ internal power MOSFETs high performance for improved thermals
- Increased battery life:
- 21μA Sleep Mode Quiescent Current (IQ)
- AAM mode for increased efficiency under light-load conditions
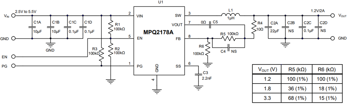
Schematic
Performance Graph
Publicado: 2022-12-19
| Actualizado: 2023-01-09
