Mikroe LED Flash 2 Click Board™
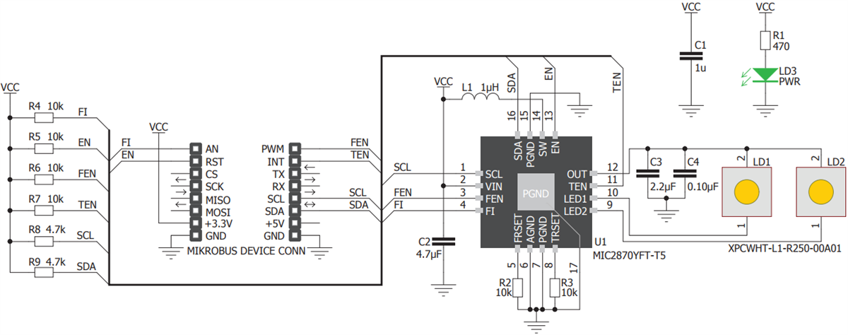
Mikroe LED Flash 2 Click Board™ is a high-efficiency flash LED driver optimized for driving one or two high-brightness camera flash LEDs. The MIC2870 IC, a boost flash LED driver, can drive one high-brightness LED up to 1.5A or two high-brightness LEDs up to 750mA each. The LED flash 2 click board provides two modes of operation, namely the torch-mode and flash-mode. The torch mode will turn the click board into a simple handheld torchlight, while the flash mode is good for using LEDs as a camera flash. In flash mode, the current through the single LED channel is maximized and determined by the resistors connected to the FRSET input of MIC2870 IC. In torch-mode, the current is set to a lower value than for flash mode with the 10k resistor connected to the TRSET. Mikroe LED Flash 2 Click Board is ideal for small camera light, cell phone flashlight, signal light, bicycle light, and car taillight applications.Features
- Two high-brightness camera flash LEDs
- Two modes of operation
- Torch mode
- Flash mode
- MIC2870 synchronous boost flash LED driver
- Two XPCWHT-L1-R250 high-brightness LEDs
- Flash safety timeout
- Short circuit and open circuit detection
- Ultrafast I2C interface
Applications
- Hand-held devices
- Small camera lights
- Cell phone flashlights
- Signal lights
- Bicycle lights
- Car taillights
Schematic
Publicado: 2018-01-09
| Actualizado: 2022-07-25
