Mikroe MIKROE-1988 Color 2 click

Mikroe MIKROE-1988 Color 2 click has the Intersil ISL29125 RGB color light sensor on the board. The ISL29125 detects red, green, and blue in a variety of lighting conditions. The color sensor is a 16-bit RGB sensor with resolution data in a measuring range from 5.7m lux to 10,000 lux. Both the range and output resolution are selectable (narrower vs wider bandwidth, 12 vs 16-bit). 

An IR blocking filter is incorporated which allows the Color 2 click to work under a dark glass cover. Artificial light sources with 50Hz and 60Hz flicker are rejected by the integrated ADC. 

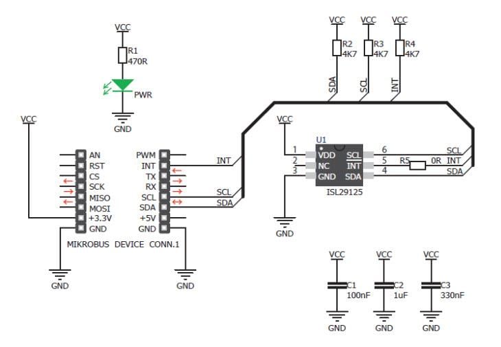
The board communicates with the target MCU through the mikroBUS™ I2C interface (SCL and SDA pins). A programmable interrupt pin is also available. The board is designed to use a 3.3V power supply only.

Features

  • Intersil ISL29125 16-bit RGB color sensor
  • 5.7m lux -10,000 lux range
  • IR blocking filter
  • Selectable resolution
  • ADC rejects 50Hz and 60Hz flicker from artificial sources
  • Ready-to-use examples save development time
  • I2C interface
  • Supported in all Mikroe compilers

Applications

  • Ambient light color detector
  • Dynamic display color balancing
  • OLED display aging compensation

Schematic

Mikroe MIKROE-1988 Color 2 click

Videos

Publicado: 2016-08-24 | Actualizado: 2022-03-11