Microchip Technology MIC3223 High Power Boost LED Driver

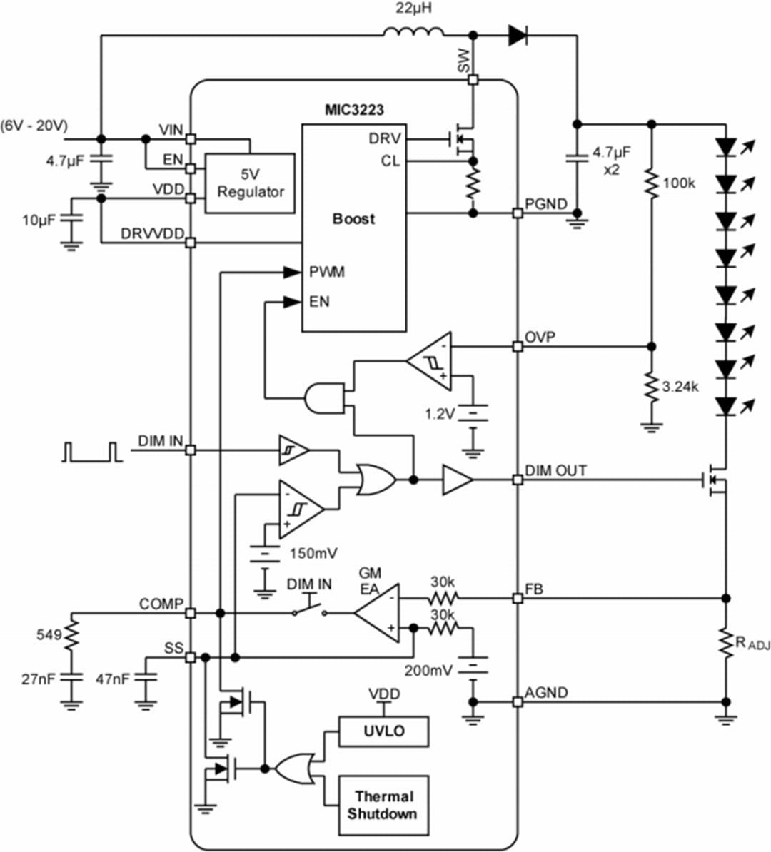
Microchip Technology MIC3223 High Power Boost LED Driver is designed to drive high-power LEDs with a constant current output. The MIC3223 operates in a voltage range from 4.5V to 20V, allowing multiple applications from a 5V or a 12V bus. The MIC3223 implements a fixed internal 1MHz switching frequency to allow for a reduction in the design footprint size. Power consumption has been minimized by implementing a 200mV feedback voltage with an accuracy of ±5%. The MIC3223 can be dimmed using a PWM signal and features an enable pin for a low-power shutdown state. The peak current mode control architecture of the MIC3223 provides the advantages of superior line transient response and an easier-to-design compensation.

The MIC3223 LED Driver features built-in Soft Start circuitry in order to prevent start-up surges. Other protection features of the MIC3223 include Over Voltage Protection (OVP), Thermal Shutdown, Switch Current Limiting, and Under Voltage Lockout (UVLO). The Microchip Technology MIC3223 High Power Boost LED Driver is offered in a low-profile exposed pad 16-pin TSSOP package.

Features

  • 4.5V to 20V supply voltage
  • 200mV feedback voltage with an accuracy of ±5%
  • Step-up output voltage (boost) conversion up to 37V
  • 1MHz switching frequency
  • 100mΩ/3.5A internal power FET switch
  • LEDs can be dimmed using a PWM signal
  • User settable LED current (through external resistor)
  • Externally programmable soft-start
  • Protection features that include:
  • Output over voltage protection (OVP)
  • Under voltage lockout (UVLO)
  • Over temperature protection
  • -40°C to +125°C junction temperature range
  • TSSOP-16 package type

Applications

  • Architectual lighting
  • Industrial lighting
  • Signage
  • Landscape lighting
  • Under cabinet lighting
  • Multifaceted Reflector (MR) bulbs

Block Diagram

Block Diagram - Microchip Technology MIC3223 High Power Boost LED Driver

Typical Application Circuit

Application Circuit Diagram - Microchip Technology MIC3223 High Power Boost LED Driver
Publicado: 2019-03-14 | Actualizado: 2023-05-22