Microchip Technology MCP2542 CAN FD Transceivers
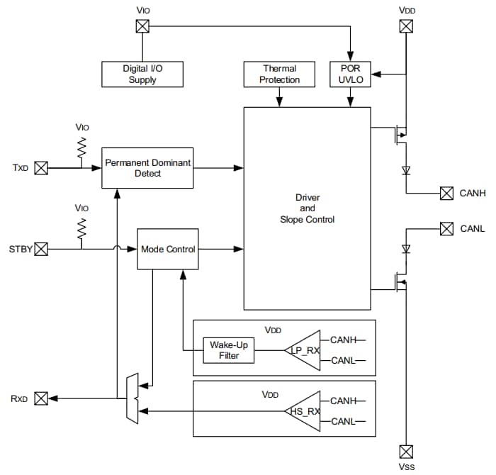
Microchip Technology MCP2542 CAN FD Transceivers are designed to interface the physical bus and CAN protocol controller. These transceivers can provide the CAN protocol controller differential transmit and receive capability. The MCP2542 CAN FD transceivers have excellent loop delay symmetry that supports data rates up to 8Mbps for CAN FD. These transceivers provide a buffer between the high-voltage spikes and the CAN controller. The high-voltage spikes are generated on the CAN bus by outside sources.The MCP2542 CAN FD transceivers feature 4µA low standby current, ground fault detection, automatic thermal shutdown protection, wake-up on pattern, and AEC-Q100 qualification. These transceivers meet the automotive requirements for CAN FD bit rates exceeding 2Mbps, Electromagnetic Compatibility (EMC), low quiescent current, and Electrostatic Discharge (ESD). Typical Microchip Technology MCP2542 CAN FD Transceivers applications include CAN 2.0 and CAN FD networks in industrial, medical, and aerospace.
Features
- Supports CAN 2.0 and CAN with Flexible Data rate (CAN FD) physical layer transceiver requirements
- Optimized for CAN FD at 2Mbps, 5Mbps, and 8Mbps operation:
- 120ns maximum propagation delay
- -10%/+10% (2Mbps) loop delay symmetry
- MCP2542FD/4FD have wake-up on CAN activity, 3.6µs filter time
- MCP2542WFD/4WFD have wake-up on Pattern (WUP), as specified in ISO11898-2:2015, 3.6µs activity filter time
- Implements ISO11898-2:2003, ISO11898-5:2007, and ISO/DIS11898-2:2015
- AEC-Q100 Rev. G, Grade 0 (-40°C to +150°C)
- 4µA low standby current
- VIO supply pin to interface directly to CAN controllers and MCUs with 1.8V to 5V I/O
- CAN bus pins are disconnected when the device is unpowered:
- An unpowered node or brown-out event will not load the CAN bus
- Device is unpowered if VDD or VIO drop below its POR level
- Detection of ground fault:
- Permanent Dominant detection on TXD
- Permanent Dominant detection on bus
- Automatic thermal shutdown protection
- Suitable for 12V and 24V systems
- Meets or exceeds stringent automotive design requirements:
- Conducted emissions @ 2Mbps with Common-Mode Choke (CMC)
- Direct Power Injection (DPI) @ 2Mbps with CMC
- Radiated emissions @ 2Mbps without a CMC, meeting SAE J2962/2 “Communication Transceiver Qualification Requirements - CAN”
- High ESD protection on CANH and CANL, meeting IEC61000-4-2 up to ±13kV
- Temperature ranges:
- -40°C to 125°C extended temperature range
- -40°C to 150°C high-temperature range
Applications
- Automotive
- Industrial
- Aerospace
- Medical
- Consumer
Block Diagram
Typical Application Circuits
Publicado: 2019-01-20
| Actualizado: 2023-05-09
