Microchip Technology MCP16364 Step-Down DC-DC Converters

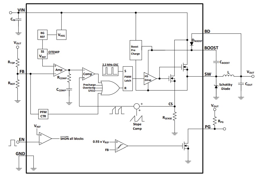
Microchip Technology MCP16364 Step-Down DC-DC Converters are high-efficiency, highly integrated, and fixed-frequency converters in a compact 8-lead 3mm x 3mm VDFN package. These converters supply 1A of continuous current while regulating the output voltage from 2V to 24V. The MCP16364 converters can operate in Pulse Frequency Modulation/Pulse Width Modulation (PFM/PWM) mode. The MCP16364 converters switch in PFM mode for light load conditions and for large step-down conversion ratios, resulting in a higher efficiency over all load ranges. These converters are automotive AEC-Q100 qualified.

The MCP16364 converters feature a 500mΩ integrated N-channel buck switch, 2.2MHz fixed switching frequency, peak current mode control, internal soft-start, cycle-by-cycle peak current limit, and internal bootstrap diode. Typical applications include wall cube regulation, power meters, distributed power supplies, set-top boxes, and DSL cable modems.

Features

  • 4V (After start-up) to 48V input voltage range
  • 2V to 24V adjustable output voltage range
  • 500mΩ integrated N-Channel buck switch
  • 1A output current
  • 2.2MHz fixed switching frequency
  • 3μA typical shutdown current
  • 18μA typical (not switching) Quiescent current
  • Automatic PFM/PWM operation
  • Power good output
  • Under-Voltage Lockout (UVLO)
  • Peak current mode control
  • Internal compensation
  • Internal soft-start
  • Internal bootstrap diode
  • Cycle-by-cycle peak current limit
  • Overtemperature protection
  • 8-lead 3mm x 3mm wettable flanks VDFN package
  • AEC-Q100 automotive qualified

Applications

  • Automotive DC-DC and 48V systems
  • Microcontroller bias supply
  • 24V industrial input DC-DC conversion
  • Set-top boxes and DSL cable modems
  • Wall cube regulation
  • SLA battery-powered devices
  • AC-DC digital control power sources
  • Power meters
  • Medical and health care
  • Distributed power supplies

Block Diagram

Block Diagram - Microchip Technology MCP16364 Step-Down DC-DC Converters

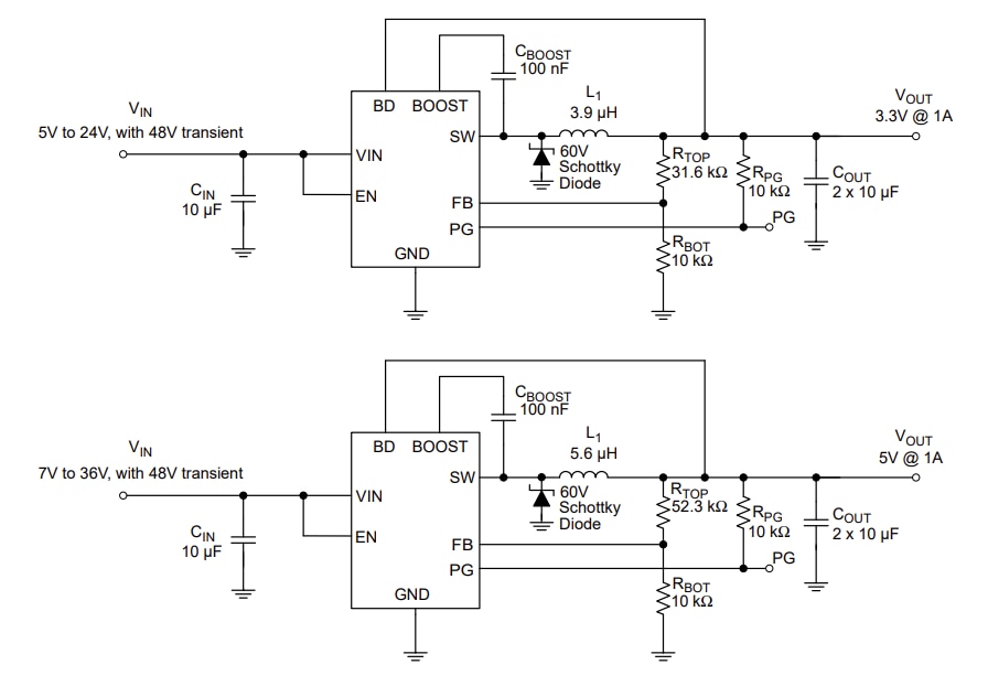
Typical Application Circuit Diagram

Application Circuit Diagram - Microchip Technology MCP16364 Step-Down DC-DC Converters
Publicado: 2025-06-27 | Actualizado: 2025-07-15