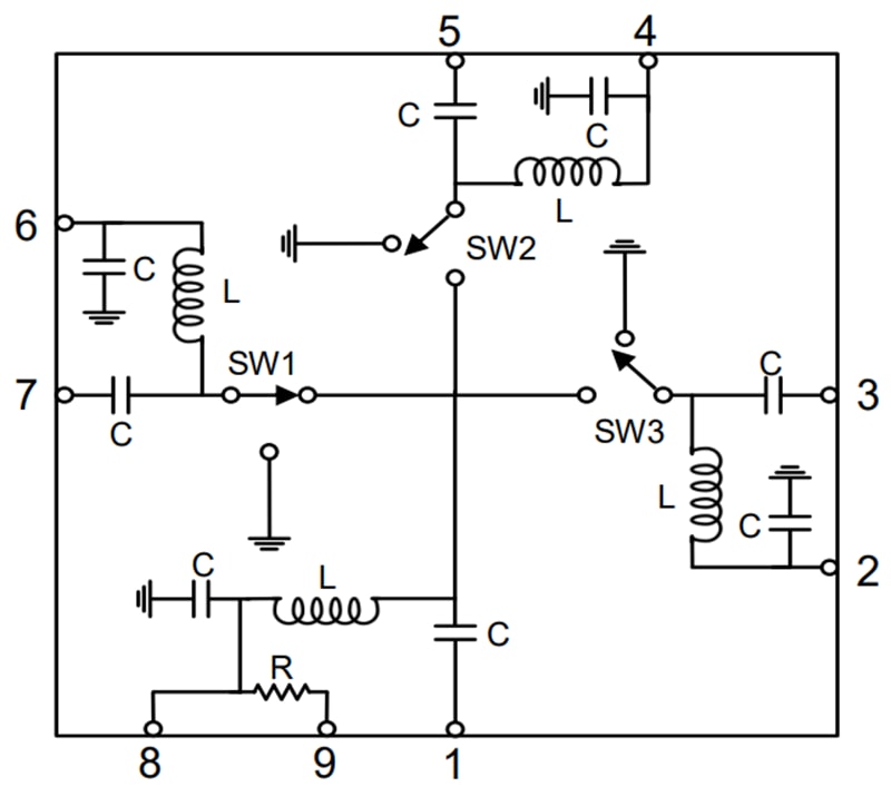
MACOM MASW-011130-DIE 2-22GHz AlGaAs SP3T Switch
MACOM MASW-011130-DIE 2-22GHz AlGaAs SP3T Switch is a broadband SP3T PIN diode switch (bare die) that operates from 2GHz to 22GHz. The MACOM MASW-011130-DIE offers less than 1dB insertion loss and 35dB isolation. With fast switching (<10ns) and excellent settling time, it suits applications like test and measurement and broadband communication systems. The switch is fully protected with a silicon nitride coating and polymer layer to prevent damage during handling and assembly, featuring backside metallization for epoxy die attachment.Features
- Broad bandwidth specified up to 22GHz
- Integrated DC blocks and RF bias networks
- Low insertion loss/high isolation
- Fast switching speed
- Fully monolithic
- Low current consumption
- -10mA for low-loss state
- +10mA for isolation state
- 1.86mm x 1.86mm die size
- RoHS compliant
Applications
- Test and measurement
- Broadband communication systems
Publicado: 2023-09-27
| Actualizado: 2023-10-06
