M5Stack 2-Channel SPST Relay Unit

M5Stack 2-Channel SPST Relay Unit is a 2-channel SPST relay module that is equipped with two high-current relays. These current relays work under AC-250V/DC-28V @ 8A and each relay adopts independent IO control and status indicator LED. The 2Relay unit comes with one 20cm HY2.0-4P cable and two VH3.96-4P plug terminals. Typical applications include AC/DC signal switching and digital equipment power on and off.

Features

  • 2-channel relay
  • AC-250V/DC-28V @ 8A
  • Status Indicator LED

Kit Contents

  • 1x 2RELAY unit
  • 1x HY2.0-4P cable (20cm)
  • 2x VH3.96-4P plug terminals

Specifications

  • 8A rated current
  • 5VDC coil control voltage
  • 5V @ 154mA coil power consumption
  • ≤8ms coil action time
  • ≤5ms coil release time
  • 56mm x 24mm x 19mm product size

Applications

  • AC/DC signal switching
  • Digital equipment power on and off

Overview

M5Stack 2-Channel SPST Relay Unit

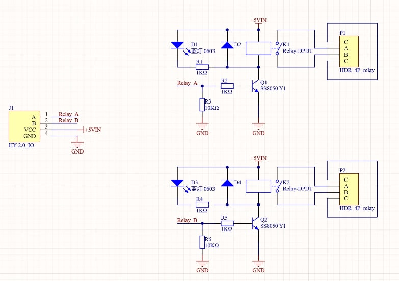
Schematic

Schematic - M5Stack 2-Channel SPST Relay Unit
Publicado: 2021-12-31 | Actualizado: 2022-03-11