Kinetic Technologies KTS1693 Surge Protected Load Switch
Kinetic Technologies KTS1693 Surge Protected Load Switch features a 9mΩ ultra-low on-resistance high current integrated MOSFET that actively protects low-voltage systems up to 28VDC. An internal clamp protects the device from surges up to ±110V. This device offers an Over-Current Protection (OCP) circuit programmable via an external resistor. The KTS1693 can be used as both a fixed and adjustable OVP device, and if the OVLO pin is tied to GND, the OVP trip point is fixed to 5.95V. The load switch is available in a RoHS and green compliant 20-bump 2.160mm x 1.935mm WLCSP package. Typical application includes smartphones, tablets, computers, mobile internet devices, and peripherals.Features
- Surge and ESD-protected input:
- Surge protection:
- ±110V IEC 61000-4-5
- ESD protection:
- IEC 61000-4-2 (Level 4)
- Surge protection:
- ±8kV contact
- ±15kV air gap
- ±2kV human body model
- Safety approvals:
- UL 2367, file no. E515099-20210819
- IEC 62368-1, file no. DK-118085-UL
- 2.7V to 28V wide input voltage range
- 140μA typical low quiescent current
- Integrated 9mΩ(typ) N-Ch MOSFET
- 100ns fast turn-off response time
- 1.0A to 6.0A programmable OCP trip point:
- 8A maximum limit
- Flexible overvoltage trip-point options:
- Fixed 5.95V or Adj. 4V to 22V
- Auto-enabled switch with typical 0.7ms debounce time
- Additional Under-Voltage (UVLO), short-circuit, and thermal shutdown protection
- Open-drain power good output
- Pb-free WLCSP-20 package
- RoHS and Green compliant
- -40°C to 85°C temperature range
- High current and high power capability:
- 20VDC x 6ARMS = 120Watts continuous
- Accurate OCP trip point:
- ±9% for 3A/5A setting
- ±10% FOR 1A setting
- Reduced BOM:
- Integrated surge TVS
Applications
- Smartphones
- Tablet and computers
- Mobile internet devices and peripherals
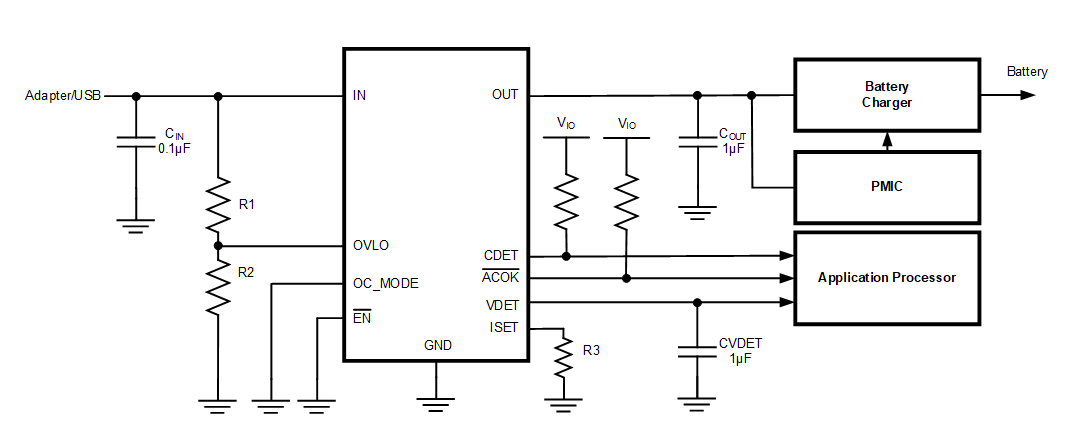
Application Circuit Diagram
Publicado: 2022-06-22
| Actualizado: 2023-09-25
