Infineon Technologies TLE4953C Magnetic Speed Sensors
Infineon TLE4953C Magnetic Speed Sensors detect the direction and meet the needs of high-end transmission applications. The TLE4953C offers jitter performance and high sensitivity for high-accuracy systems with excellent vibration suppression. Adaptive hysteresis and the dynamic self-calibration algorithm ensure outstanding measurement results with both fine and coarse target wheels. The south and north poles can be pre-inducted. The TLE4953C features a current interface and comes in a two-wire package with an integrated 1.8nF over molded capacitor for improved EMI performance.Features
- Two-wire PWM current interface
- Detection of rotation direction
- Dynamic self-calibration principle & high sensitivity
- Adaptive hysteresis
- Single-chip solution - no external components
- Vibration suppression in calibrated mode
- South and north pole pre-induction possible
- High resistance to piezo effects
- Large operating air-gaps
- Wide operating temperature range
- From zero speed up to 12kHz
- 1.8nF over molded capacitor
- For coarse transmission target wheels
Applications
- Automatic transmission systems
- Industrial speed sensing using current sensor interfaces
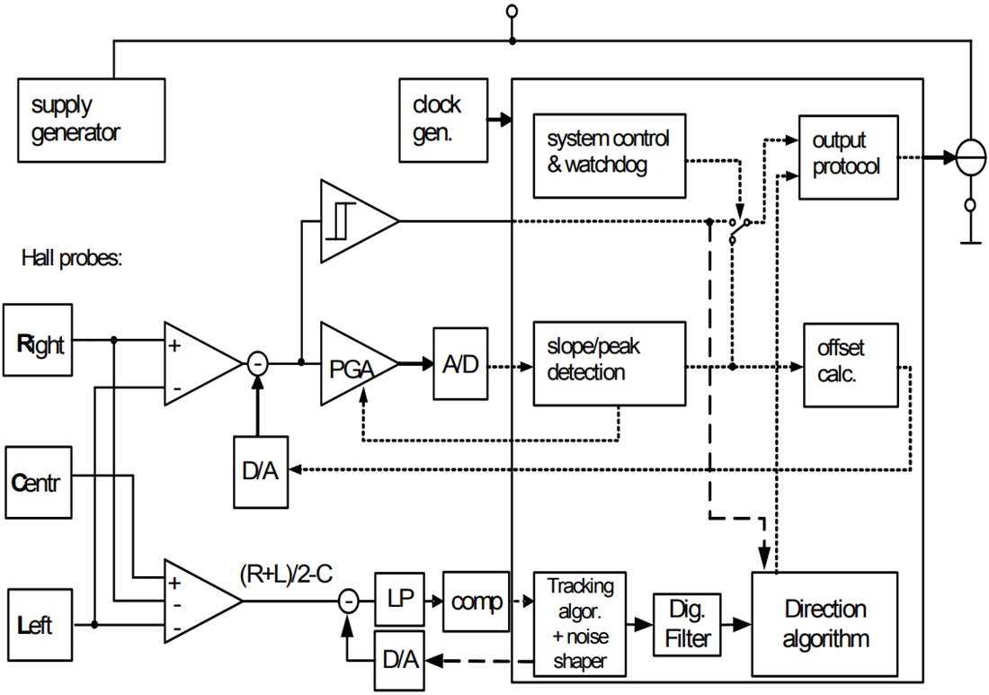
Block Diagram
Additional Resources
Publicado: 2019-04-17
| Actualizado: 2024-09-20
