Diodes Incorporated AP64060Q Synchronous Buck Converter

Diodes Incorporated AP64060Q Synchronous Buck Converter fully integrates a 600mΩ high-side and a 300mΩ low-side power MOSFET to provide high-efficiency step-down DC-DC conversion. This converter offers a 600mA continuous output current and has a 4.5V to 40V input voltage range. The AP64060Q synchronous buck converter features less than 0.1% output ripple at 12V, 90μA low quiescent current, 2MHz switching frequency, and protection circuitry. This converter also features a Frequency Spread Spectrum (FSS) with a switching frequency jitter of ±6% and a precision enable threshold to adjust the Undervoltage Lockout (UVLO). The AP64060Q synchronous converter is ideal for automotive, eMeter, white goods, small house appliances, and general-purpose point-of-load applications.

The AP64060Q synchronous buck converter is optimized for Electromagnetic Interference (EMI) reduction. This converter has a proprietary gate driver scheme to resist switching node ringing without sacrificing MOSFET turn-on and turn-off times. The AP64060Q synchronous buck converter is AEC-Q100 qualified, RoHS compliant, and is available in the TSOT26 package.

Features

  • AEC-Q100 qualified:
    • -40°C to 125°C TA range (temperature grade 1)
    • Device HBM ESD classification level H2
    • Device CDM ESD classification level C5
  • 4.5V to 40V input voltage range
  • 600mA continuous output current
  • Less than 0.1% output ripple at 12V
  • 90μA low quiescent current
  • 2MHz switching frequency
  • Supports Pulse Frequency Modulation (PFM)
  • Totally lead-free
  • Proprietary gate driver design for best EMI reduction
  • Precision enables the threshold to adjust UVLO
  • RoHS compliant
  • Halogen and antimony-free
  • Protection circuitry:
    • Undervoltage Lockout
    • Output Overvoltage Protection (OVP)
    • Cycle-by-cycle peak current limit
    • Thermal shutdown

Applications

  • 5V, 12V, and 24V distributed power bus supplies
  • White goods and small home appliances
  • FPGA, DSP, and ASIC supplies
  • General-purpose point of load
  • eMeter
  • Automotive

Application Circuit Diagram

Application Circuit Diagram - Diodes Incorporated AP64060Q Synchronous Buck Converter

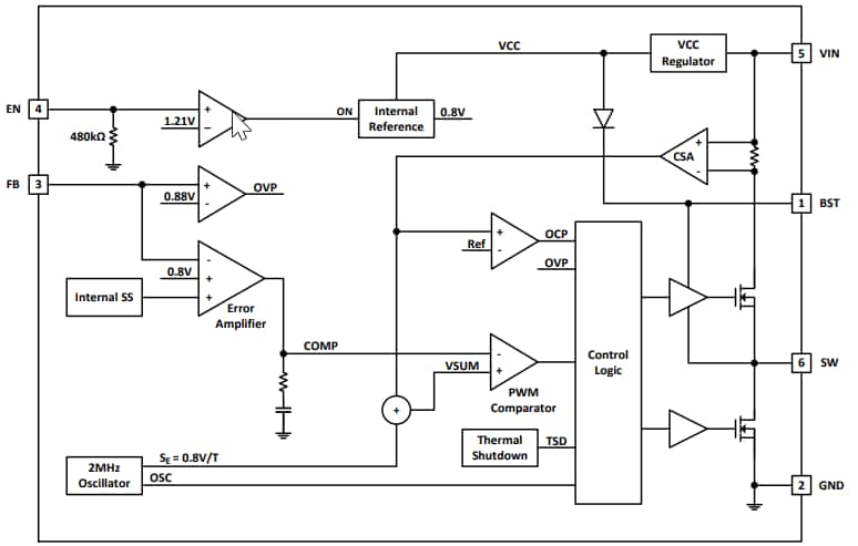
Functional Block Diagram

Block Diagram - Diodes Incorporated AP64060Q Synchronous Buck Converter
Publicado: 2022-04-18 | Actualizado: 2025-08-21