Diodes Incorporated APR345 MOSFET Driver

Diodes Incorporated APR345 MOSFET Driver is a synchronous rectification controller is designed to support CCM, DCM, and Quasi-Resonant Flyback Topologies.

The synchronous rectification can effectively reduce the secondary side rectifier power dissipation and provide high performance solution. By sensing primary MOSFET gate-to-source voltage, the APR345 can output an ideal drive signal with less external components. It can provide a high performance solution for 5V to 12V output voltage applications.

The APR345 from Diodes Incorporated is offered in a compact SOT26 package.

Features

  • Synchronous rectification for CCM, DCM, and Quasi-Resonant Flyback Topologies
  • Eliminates resonant ring interference
  • Few external components required
  • Totally lead-free and fully RoHS compliant
  • Halogen- and antimony-free
  • "Green" device
  • 16V maximum VCC rating
  • 250µA operating current
  • -11.5mV turn-off threshold voltage
  • 1600ns on-time rating
  • 100ns turn-off delay
  • 120V drain rating

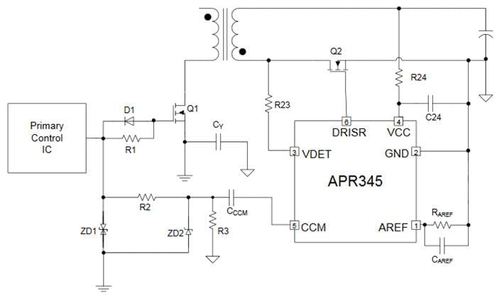
Typical Application Circuit

Application Circuit Diagram - Diodes Incorporated APR345 MOSFET Driver
Publicado: 2016-09-09 | Actualizado: 2022-03-11