Diodes Incorporated AP33772 USB Type-C™ PD Sink Controller
Diodes Incorporated AP33772 USB Type-C™ PD Sink Controller meets USB Power Delivery specification Rev. 3.0 v1.2. Because of its high voltage process, the AP33772 provides a cost-effective USB PD solution without the need for external discrete high-voltage components like LDOs. During the protocol handshake process, packets are transmitted and received through a Biphase Mark Coding (BMC) transceiver with a good eye diagram and high noise immunity. The AP33772 supports I2C communication to implement all of the PD sink functions, such as the requesting of power profiles, Power Device Objects (PDO), and Augmented Power Device Objects (APDO). Rich power functions embedded on the chip reduce the total bill of materials (BOM) while maintaining maximum flexibility.The AP33772 features on-chip OTP/MTP memory, which is used to store main protocol decoding and application programs as well as system configuration parameters. The device includes an integrated multiple-channel Analog-to-Digital Converter (ADC) that can be used to sense internal and outside signal variations to support various system status updates and controls accordingly. Diodes Incorporated AP33772 USB Type-C PD Sink Controller is available in a W-QFN4040-24 package ideal for space-constrained applications.
Features
- Compliant with USB PD Rev. 3.0 v1.2 with PPS
- PD sink controller with I2C bus communication
- Supports PPS with 20mV/step voltage and 50mA/step current
- Supports OTP (overtemperature protection), derating function
- Supports interrupt and its mask to a host MCU
- Supports status register for system monitor and control
- Supports flash FAULT LED indication for negotiation mismatch
- Supports OTP (One-Time-Programmable) for main firmware
- Supports OVP with auto restart
- Supports OCP with auto restart
- Supports power-saving mode
- Supports Driver for N-MOS VBUS power switch
- Supports dead-battery mode
- 3.3V to 24V operating voltage range
- 3.3mA operating current
- MTP (Multi-Time-Programmable) is reserved for future configuration
- -40°C to +150°C operating temperature range
- 4mm x 4mm x 0.5mm W-QFN4040-24 package
- Totally lead free and fully RoHS compliant
- Halogen- and antimony-free green device
Applications
- USB Type-C connector-equipped battery-powered devices
- USB Type-C connector-equipped DC-power input devices
- USB PD3.0 PPS testers
- USB Type-C to barrel-connector power-adapters
Videos
Block Diagram
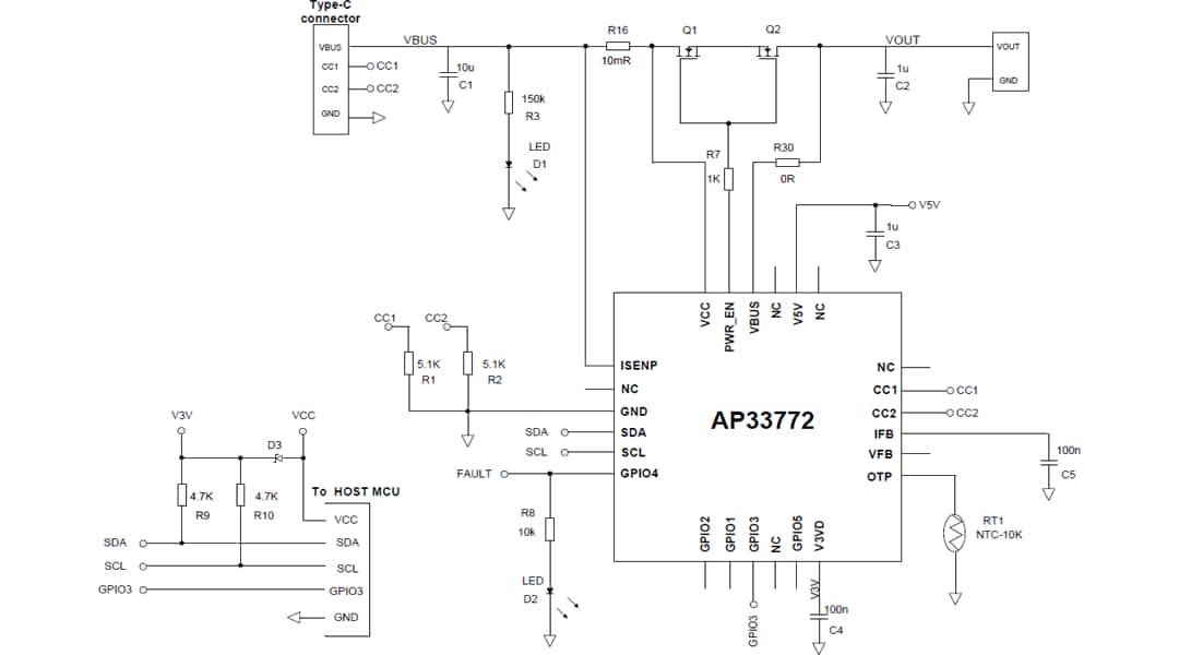
Typical Application Diagram
Package Outline
Evaluation Module
Publicado: 2022-06-03
| Actualizado: 2024-06-12
