Broadcom AFBR-2529SIZ Fiber-Optic Receiver

Broadcom® AFBR-2529SIZ Fiber-Optic Receiver consists of an IC with an integrated photodiode providing a TTL logic family compatible output. This receiver operates on any type of signal from DC up to 50MBd data rate at distances up to 50m with 1mm Polymer Optical Fiber (POF). The AFBR-2529SIZ receiver also operates at distances up to 200m at 10MBd and 120m at 50MBd with 200µm Plastic-Clad Silica (PCS). This receiver is a 4-pin device that is packed in a Versatile Link housing. The Versatile Link components can be interlocked (N-plexed together) to minimize space and to provide dual connections with the duplex connectors.

The AFBR-2529SIZ fiber-optic receiver features a monitor output providing an analog voltage proportional to the average optical input power. Various simplex, duplex connectors, and POF cables are available for Versatile Link components. Broadcom’s AFBR-16xxZ transmitters use a 650nm LED source with integrated optics and driver IC for optical links with the AFBR-2529SIZ receiver. The AFBR-2529SIZ receiver delivers inverted output signals where LIGHT ON indicates Data out LOW and vice versa. The applications of 50MBd systems are industrial control and factory automation, high voltage isolation, and elimination of ground loops.

Features

  • RoHS-compliant
  • Analog monitoring output (RSSI)
  • Data transmission at signal rates from DC up to 50MBd
  • Integrated PIN diode and digitalizing IC with TTL output logic
  • Up to 50m distance with 1mm POF over the operating temperature range
  • Up to 200m distance @ 10MBd and 120m distance @50MBd with 200µm PCS over an operating temperature range
  • –40°C to 85°C operating temperature range
  • 3.3V or 5V receiver power supply voltage
  • 20mA supply current
  • Compatible with Broadcom’s Versatile Link family of connectors
  • Available in horizontal package

Applications

  • Industrial control and factory automation
  • Extension of RS-232 and RS-485 serial ports
  • High voltage isolation
  • Elimination of ground loops
  • Reduces voltage transient susceptibility
  • Advanced maintenance management of optical links by monitoring the incoming optical receiver power

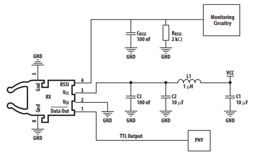
Application Circuit

Application Circuit Diagram - Broadcom AFBR-2529SIZ Fiber-Optic Receiver

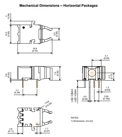
PCB Layout & Dimensions

Pin Description

Broadcom AFBR-2529SIZ Fiber-Optic Receiver
Publicado: 2018-11-21 | Actualizado: 2022-07-26