Broadcom ACPL-302J 2.5A Gate Drive Optocoupler

Broadcom ACPL-302J 2.5A Gate Drive Optocoupler features an integrated flyback controller for an isolated DC-DC converter. It has IGBT desaturation sensing with fault feedback, soft-shutdown, Under-Voltage Lockout (UVLO) with feedback, and active Miller current clamping. It has excellent timing control and efficiency with fast propagation delay.

Features

  • Integrated flyback controller for isolated DC-DC converter
  • Regulated Output Voltage: 20V
  • Peak output current: 2.5A max.
  • Wide Input Voltage Range: 8V to 18V
  • Miller Clamp Sinking Current: 1.7A max.
  • Integrated fail-safe IGBT protection:
    • Desat detection, "Soft" IGBT turn-off, and Fault Feedback
    • Under Voltage Lock-Out (UVLO) protection with Feedback
  • High Noise Immunity:
    • Miller Current Clamping
    • Direct LED input with low input impedance and low noise sensitivity
    • Negative Gate Bias
  • Common-Mode Rejection (CMR): > 30kV/ms at VCM= 1500V
  • Propagation delay: 250ns max.
  • SO-16 package with 8mm clearance and creepage
  • Regulatory approvals:
    • UL 1577, CSA
    • IEC/EN/DIN EN 60747-5-5

Applications

  • Isolated IGBT/MOSFET Inverter gate drive
  • Renewable energy inverters
  • AC and brushless DC motor drives
  • Industrial inverters
  • Uninterruptible Power Supplies (UPS)

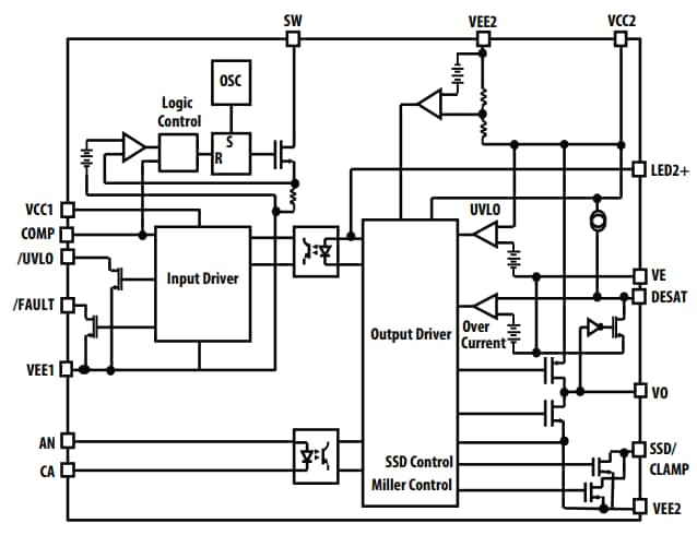
Functional Diagram

Block Diagram - Broadcom ACPL-302J 2.5A Gate Drive Optocoupler
Publicado: 2015-05-11 | Actualizado: 2022-03-11