Apex Microtechnology SA50 Complete H-Bridge PWM Amplifiers

Apex Microtechnology SA50 Complete H-Bridge PWM Amplifiers are low-cost, 5A, 80V pulse width modulation (PWM) amplifiers housed in an 8-pin TO-3 isolated metal package. The Apex Microtechnology SA50 can be directly connected to a heatsink. The device's drive and control circuitry for low- and high-side switches is internal, as is the PWM circuitry. Only an analog signal for determining speed and direction in brush-type motor drive applications or an audio signal for switch mode audio amplification is needed.

Features

  • Up to 80V voltage supply operation
  • 5A continuous high output current
  • Low-cost complete H-bridge
  • Self-contained smart low- or high-side drive circuitry
  • Up to 80V voltage supply operation
  • 97% typical high efficiency
  • Four quadrant operation, torque control capability
  • Internal PWM generation

Applications

  • Brush-type motor control
  • Class D switch mode amplifier
  • Reactive loads
  • Magnetic coils (MRI)
  • Active magnetic bearing
  • Vibration cancelling

Videos

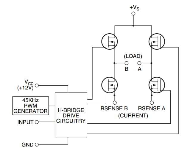
Block Diagram

Apex Microtechnology SA50 Complete H-Bridge PWM Amplifiers
Publicado: 2020-08-20 | Actualizado: 2024-04-05