Analog Devices Inc. MAXM17537 Step-Down SiP Power Module

Analog Devices Inc. MAXM17537 Step-Down SiP Power Module is part of the Himalaya series of voltage regulator ICs and power modules that enable cooler, smaller, and simpler power supply solutions. The easy-to-use MAXM17537 module combines a switching power supply controller, dual N-channel MOSFET power switches, a fully shielded inductor, and the compensation components in a low-profile, thermally-efficient system-in-package (SiP).

The MAXM17537 operates over a wide input voltage range of 4.5V to 60V and delivers up to 3A continuous output current with excellent line and load regulation over an output voltage range of 8V to 24V. The MAXM17537 offers a true plug-and-play power supply solution, utilizing a high level of integration that significantly reduces design complexity and manufacturing risks.

The device can be operated in the pulse-width modulation (PWM), pulse-frequency modulation (PFM), or discontinuous-conduction mode (DCM) control schemes. The MAXM17537 is available in a low-profile, highly thermal-emissive, compact, 29-pin, 9mm x 15mm x 4.32mm SiP package. The SiP package reduces power dissipation, enhances efficiency, and is suitable for automated circuit board assembly.

Features

  • Reduces design complexity, manufacturing risks, and time to market
    • Integrated synchronous step-down DC-DC converter
    • Integrated inductor
    • Integrated FETs
    • Integrated compensation components
  • Saves board space in space-constrained applications
    • Complete integrated step-down power supply in a single package
    • Small profile, 9mm x 15mm x 4.32mm SiP package
    • Simplified PCB design with minimal external BOM components
  • Offers flexibility for power-design optimization
    • Wide input voltage range from 4.5V to 60V
    • Output voltage adjustable range from 8V to 24V
    • Adjustable frequency with external frequency synchronization (100kHz to 2.2MHz)
    • PWM, PFM, or DCM current-mode control
    • Programmable soft-start
    • Auxiliary bootstrap LDO for improved efficiency
    • Optional programmable EN/UVLO
  • Operates reliably in adverse industrial environments
    • Integrated thermal protection
    • Hiccup mode overload protection
    • RESET output-voltage monitoring
    • -40°C to +125°C operating temperature range

Applications

  • Test and measurement equipment
  • Distributed supply regulation
  • FPGA and DSP point-of-load regulator
  • Base-station point-of-load regulator
  • HVAC and building control systems

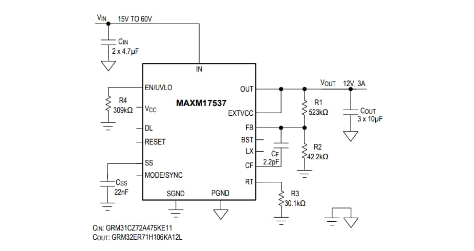
Typical Application Circuit

Application Circuit Diagram - Analog Devices Inc. MAXM17537 Step-Down SiP Power Module
Publicado: 2020-02-18 | Actualizado: 2024-04-22