Analog Devices / Maxim Integrated MAX5316 16-Bit Digital-to-Analog Converters

Analog Devices Inc. MAX5316 16-Bit Digital-to-Analog Converters (DACs) are high-accuracy, serial SPI input, and buffered voltage-output DACs in a 4mm x 5mm 24-lead TQFN package. These devices feature ±1 LSB INL (max) accuracy and a ±0.25 LSB DNL (typical) accuracy over the temperature range of -40°C to +105°C. The DAC voltage output is buffered with a fast settling time of 3µs and a low offset and gain drift of ±0.6ppm/°C of FSR (typical). The force-sense output (OUT) maintains accuracy while driving loads with long lead lengths. A separate AVSS supply is provided to permit the output amplifier to go to 0V (GND) to maintain full linearity performance near the ground. At power-up, the devices reset their outputs to zero or midscale. The wide 2.7V to 5.5V supply voltage range and integrated low-drift, low-noise reference buffer make for ease of use. The MAX5316 DACs feature a 50MHz 3-wire SPI interface.

Features

  • INL accuracy guaranteed with ±1LSB (max) over temperature
  • Fast settling time (3µs) with 10kΩ || 100pF load
  • Predetermined output device state in power-up and reset in system design for safe power-up-reset to zero or midscale DAC output (pin-selectable)
  • Negative supply (AVSS) option allows full INL/DNL performance to 0V
  • SPI interface compatible with 1.7V to 5.5V logic
  • High integration reduces development time and PCB area
    • Buffered voltage output directly drives 2kΩ load rail-to-rail
    • Integrated reference buffer
    • No external amplifiers required
  • Small 4mm × 5mm, 24-pin TQFN package

Applications

  • Automatic calibration
  • Automatic test equipment
  • Communication systems
  • Data-acquisition systems
  • Gain and offset adjustment
  • Medical equipment
  • Process control and servo loops
  • Programmable voltage and current sources
  • Test and measurement

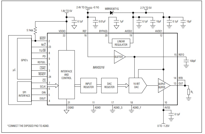
Typical Operating Circuit

Application Circuit Diagram - Analog Devices / Maxim Integrated MAX5316 16-Bit Digital-to-Analog Converters

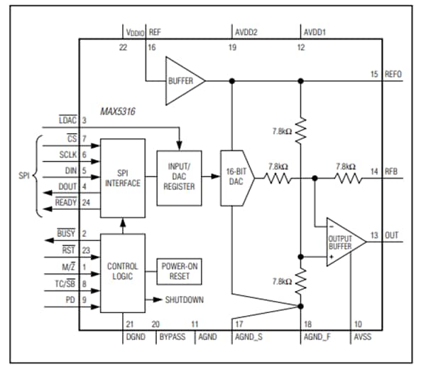
Functional Block Diagram

Block Diagram - Analog Devices / Maxim Integrated MAX5316 16-Bit Digital-to-Analog Converters
Publicado: 2019-10-25 | Actualizado: 2023-04-26