Analog Devices / Maxim Integrated MAX40658 Transimpedance Amplifier
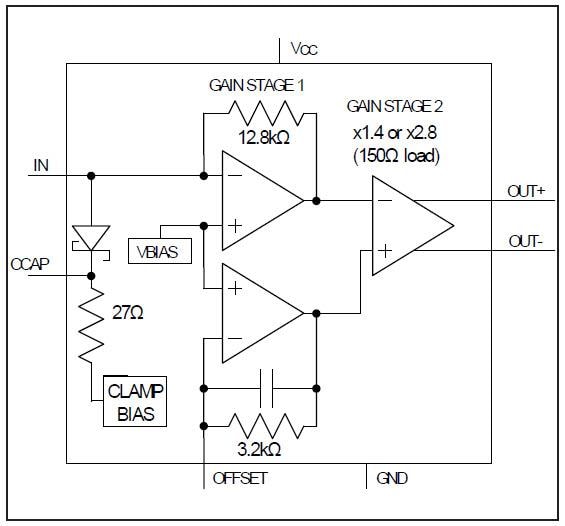
Analog Devices MAX40658 Transimpedance Amplifier is for optical distance measurement receivers for LiDAR applications. The MAX40658 is ideal for distance measurement applications and features low noise, high gain, low group delay, and fast recovery from overload. The amplifier has important features like a 45nARMS input-referred noise, an internal 100mA clamp, 18kΩ trans-impedance, and greater than 360MHz bandwidth. An offset input allows adjustment of input offset current. Operating from a +3.3V supply, the Analog Devices MAX40658 consumes only 70mW.Features
- 45nARMS Noise
- 18kΩ trans-impedance
- 360MHz Minimum Bandwidth
- Internal Clamp For Input Current Up To 100mA
- Offset Adjust Input
- 70mW Power Dissipation
- 3.3V Operation
Applications
- Optical Distance Measurement
- LIDAR Receivers
- Industrial Safety Systems
- Autonomous Driving Systems
Block Diagram
Publicado: 2017-09-26
| Actualizado: 2023-04-13
