Analog Devices / Maxim Integrated MAX3521 Upstream Amplifiers

Analog Devices Inc MAX3521 Upstream Amplifiers are integrated CATV upstream amplifier ICs designed to exceed the Data Over Cable Service Interface Specification (DOCSIS) 3.0 requirements. These amplifiers operate at a 5MHz to 85MHz input frequency range and can simultaneously transmit four QPSK modulated carriers, each at +61dBmV, within this range. The Analog MAX3521 upstream amplifiers are available in a 20-pin TQFN package. These RF amplifiers operate over an extended industrial temperature range of -40°C to 85°C. Analog Devices Inc. MAX3521 Upstream Amplifiers applications include DOCSIS 3.0 plus cable modems and gateways, VOIP modems, and set-top boxes.

Features

  • 5V supply voltage
  • Ultra-low 25mW dissipation in transmit-disable mode
  • 63dB gain-control range in 1dB steps
  • -65dBc harmonic distortion at 67dBmV output
  • Small 5mm x 5mm TQFN package
  • Low burst on/off transient
  • 275MHz and 3dB bandwidth
  • Multiple power modes for optimal battery life

Applications

  • DOCSIS 3.0 plus cable modems and gateways
  • VOIP modems
  • Set-top boxes

Functional Diagram

Block Diagram - Analog Devices / Maxim Integrated MAX3521 Upstream Amplifiers

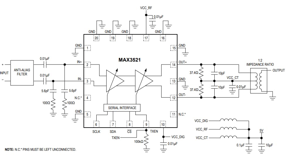
Typical Application Diagram

Application Circuit Diagram - Analog Devices / Maxim Integrated MAX3521 Upstream Amplifiers
Publicado: 2018-05-24 | Actualizado: 2023-04-12