Analog Devices / Maxim Integrated MAX31840 MR16 LED Driver

Analog Devices MAX31840 MR16 LED Driver is an IC for dimmable 12V MR16, AR111, and other 12V lighting applications. The MAX31840 is a next-generation MR16 LED driver that minimizes BOM count, cost, and board space.

The IC integrates a number of value-added functions: deep dimming, bleeder control, constant brightness control, and a boost FET. This significantly improves electronic transformer compatibility with standard trailing-edge dimmers.

The Analog Devices MAX31840 is designed for the boost architecture to address 35W and higher-wattage MR16 LED replacement bulbs.

Features

  • High integration saves PCB space and BOM costs
  • High-performance for new LED dimming requirements
  • 36V Boost N-Channel DMOS FET
  • Bleeder FET control
  • Deep dimming control
  • Constant brightness control
  • Internal compensation
  • LED Overvoltage protection
  • Overcurrent and overtemperature protection
  • Meets California Title 24 Part 6 JA8
  • <30% flickering
  • >0.9 power factor
  • <1% dimming to brightness, depending on LEDs
  • Tight LED current regulation of 2%(typical)

Applications

  • 12V MR16 GU5.3 LED bulb
  • Other 12V LED bulbs (MR11, AR111, 12V track lighting)

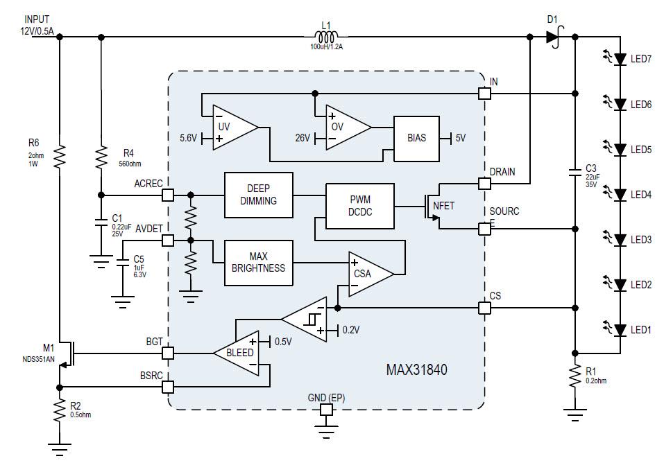
MAX31840 Block Diagram

Block Diagram - Analog Devices / Maxim Integrated MAX31840 MR16 LED Driver
Publicado: 2017-08-15 | Actualizado: 2023-04-14