Analog Devices Inc. MAX20458 36V Boost Controller

Analog Devices Inc. MAX20458 36V Boost Controller is an automotive-grade PMIC that includes a 3.5A synchronous buck converter and an asynchronous boost controller with 2.1MHz and 400kHz options. The boost controller can provide power to buck converters and keep them in regulation during cold-crank operation down to 2V battery input. The IC operates with an input voltage supply from 3.5V to 36V and can work in dropout conditions by running at 95% duty cycle.

The ADI MAX20458 36V Boost Controller offers a high switching frequency of up to 2.1MHz and allows small external components, reduced output ripple, and guarantees no AM band interference. Protection features include cycle-by-cycle current limit and thermal shutdown. The MAX20458 Boost Controller is specified for operation over the -40°C to +125°C automotive temperature range.

Features

  • Meets stringent OEM module power consumption and performance specifications
    • 10μA supply current with 5V buck on
    • OUT can be either 5V or 3.3V
    • 30μA supply current with all regulators on
  • Enables crank-ready designs
    • Output voltages in regulation through cold crank down to 2V battery voltage
    • Wide input supply range from 3.5V to 36V
  • EMI reduction features reduce interference with sensitive radio bands without sacrificing the wide input voltage range
    • 20ns (typ) minimum on-time guarantees skip-free operation for 3.3V output at 2.1MHz
    • Spread-spectrum option
    • Phase-locked loop (PLL) frequency synchronization
  • Integration and thermally enhanced packages save board space and cost
    • Two 2.1MHz buck converters with an asynchronous boost controller
    • Current-mode controller with forced fixed frequency and skip modes
    • Thermally enhanced 5mm x 5mm, 28-pin TQFN EP package
  • Protection features improve system reliability
    • Supply undervoltage lockout
    • Overtemperature and short-circuit protection

Applications

  • Automotive start-stop systems
  • Instrument clusters
  • Distributed DC power systems
  • Navigation and radio head units

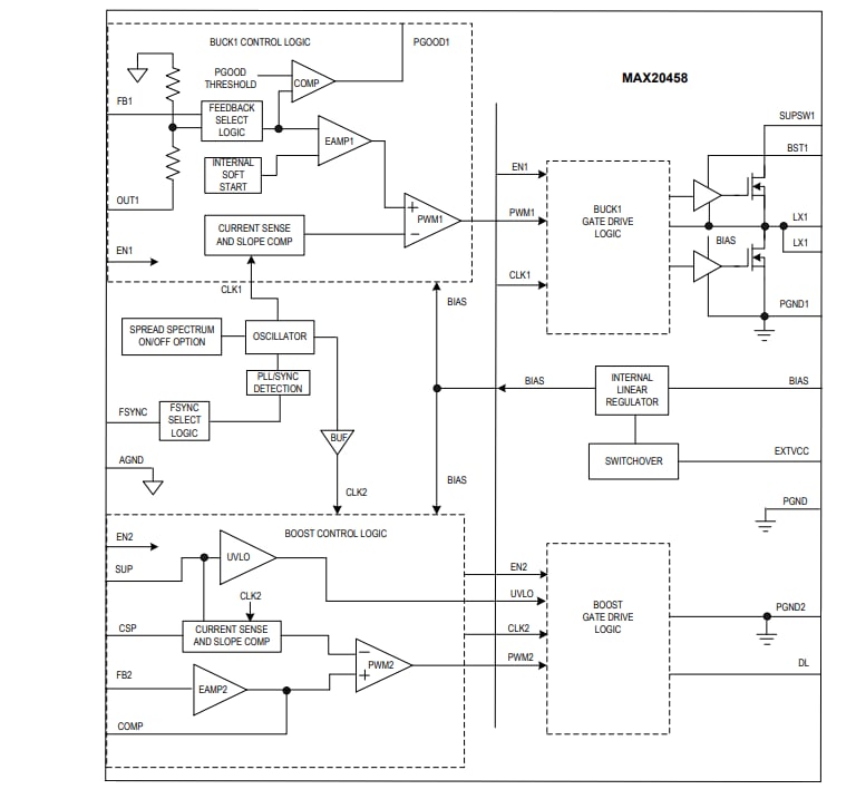
Block Diagram

Block Diagram - Analog Devices Inc. MAX20458 36V Boost Controller
Publicado: 2020-12-23 | Actualizado: 2024-08-12