Analog Devices Inc. MAX20049 Dual Step-Down Converter ICs
Analog Devices MAX20049 Dual Step-Down Converter ICs offer two low-dropout regulators (LDOs), providing a single-chip solution for automotive cameras. These ICs are self-protected and feature a robust design with overvoltage and undervoltage monitoring, overvoltage protection, thermal shutdown, and short-circuit protection. The high-frequency operation allows for an all-ceramic capacitor design and small-size external components, while the low-resistance on-chip switches ensure high-efficiency while minimizing critical inductances. Analog Devices MAX20049 Dual Step-Down Converter ICs are ideal for camera modules and point-of-load applications.Features
- Small solution size
- 16-pin side-wettable (3mm x 3mm) TQFN package with an exposed pad
- Low on-time architecture
- Fixed output-voltage options
- EMI solutions
- Optional spread-spectrum frequency modulation
- Pinout placement
- Self-protected and robust
- Overvoltage and undervoltage monitoring
- Overvoltage protection
- Thermal shutdown
- Short-circuit protection
Applications
- Camera modules: surround, rear, and front
- Point-of-load
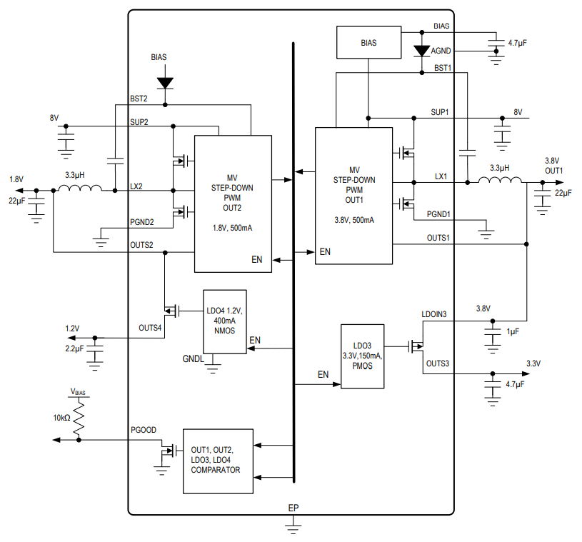
Typical Application Circuits
Additional Resources
Publicado: 2020-10-28
| Actualizado: 2024-07-17
