Analog Devices / Maxim Integrated MAX16173 Ideal Diode Controllers

Analog Devices MAX16173 Ideal Diode Controllers ensure system protection against unexpected power disruptions. The MAX16173 has a wide operating voltage range of 3V to 50V and a low shutdown current of just 3μA. Analog Devices MAX16173 controllers are ideal for powering critical systems in the demanding environment of the automotive industry. The integrated boost converter is a standout feature, allowing the external N-Channel power MOSFET to be driven 11V above the source during high-load operation for maximum efficiency and reliability.

Features

  • -42V to +65V protection voltage range
  • 3V to 50V operating voltage range
  • MOSFET diagnostic test
  • 3μA (Typ.) shutdown current
  • Active rectifier
  • Open-drain FETOK output
  • Open-drain power good output
  • -40°C to +125°C temperature range
  • 3mm x 3mm side wettable TDFN

Applications

  • Automotive power systems
  • Network telecom power systems
  • RAID systems
  • Servers

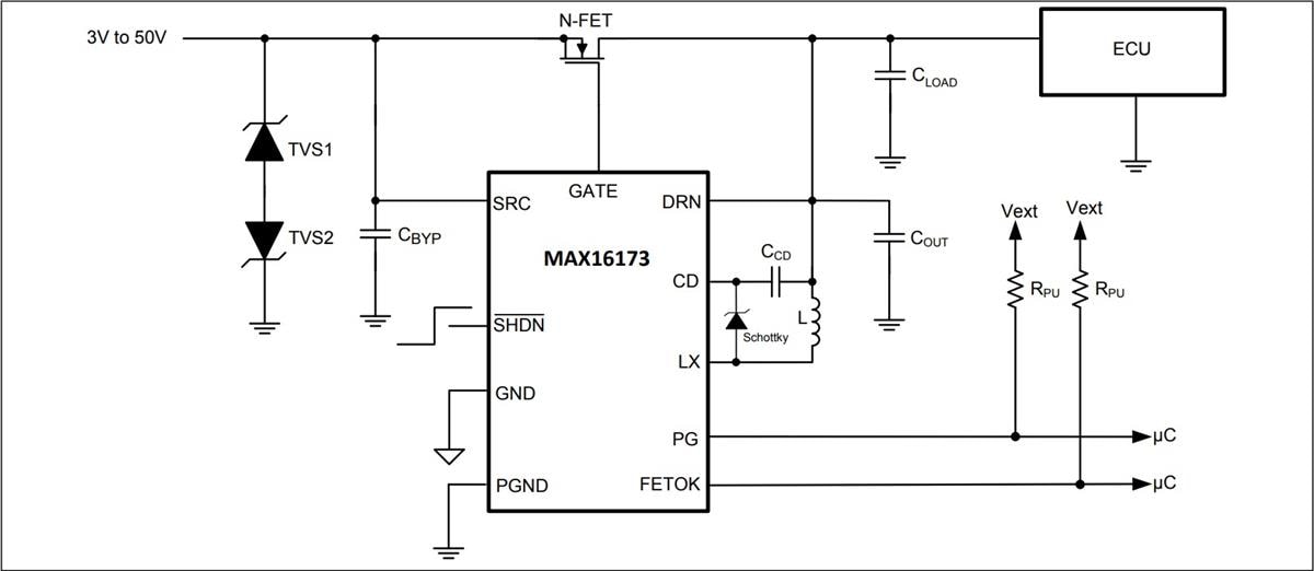
Typical Application Circuit

Application Circuit Diagram - Analog Devices / Maxim Integrated MAX16173 Ideal Diode Controllers
Publicado: 2023-02-13 | Actualizado: 2023-04-12