Analog Devices Inc. MAX15162/MAX15162A Circuit-Breaker ICs
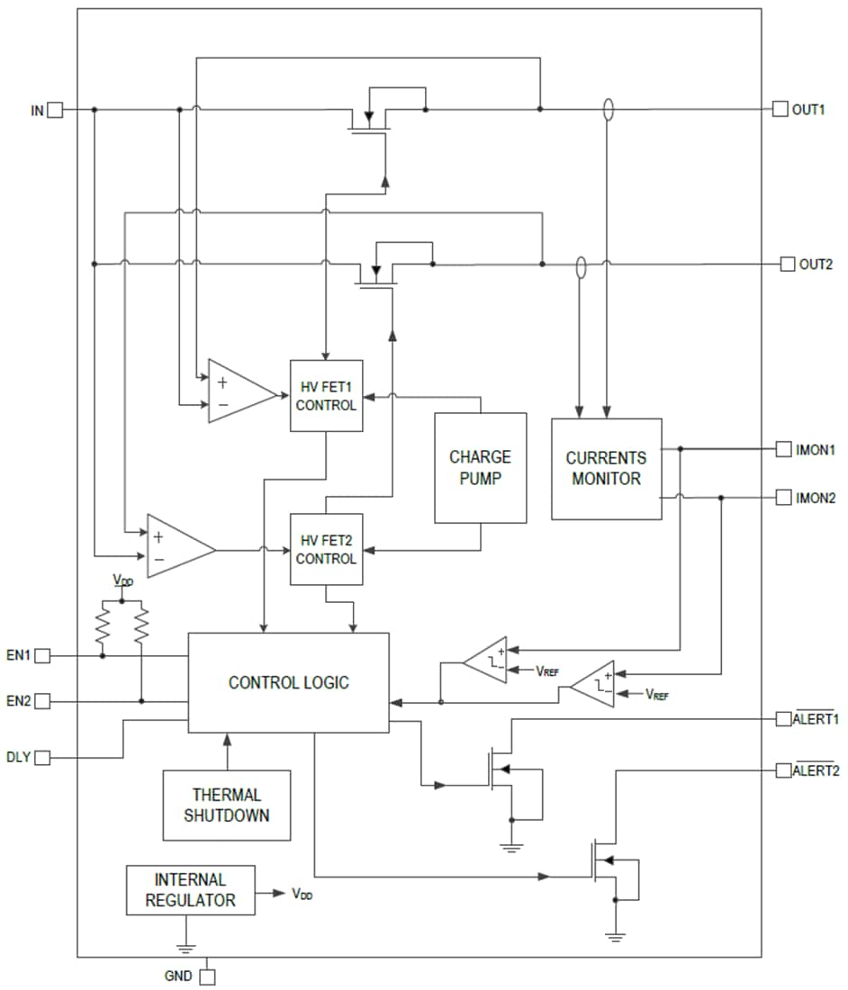
Analog Devices Inc. MAX15162/MAX15162A Circuit-Breaker ICs integrate a dual-channel controller with dual (140mΩ in WLP, 180mΩ in TQFN) power MOSFETs and electronic circuit-breaker protection in a single package. These devices feature constant power control during startup to keep the MOSFET operating under the Safe Operating Area (SOA). The devices provide robust over-current protection with programmable current-limit level and adjustable overcurrent shutdown delay for better immunity against system noise and load transient. The current monitoring pins provide a current sense accuracy of ±3% for each channel. When there is a short circuit at the output, a fast current-limit comparator turns off MOSFETs within 200ns to isolate the load from the input. During a fault condition, the MAX15162A enters auto-retry mode, and the MAX15162 enters latch-off mode. For both devices, the ALRT pin asserts a fault indication. The MAX15162/MAX15162A can be configured as two independent channels or two parallel channels, for one common output.The devices feature several protection features, including IN-to-OUT short-circuit protection, output short-circuit protection, startup watchdog timer, input under-voltage lockout, and internal overtemperature protection. The MAX15162/MAX15162A is available in a 24-pin, 4mm x 4mm TQFN package and 16-bump, 2mm x 2mm WLP package, and is rated over a -40°C to +105°C operation temperature range.
Features
- 8V to 60V wide input voltage range
- Integrated dual-power MOSFET
- Turn-on resistance 140mΩ (WLP), 180mΩ (TQFN) MOSFET
- Dual-channel independent or parallel mode configuration
- ±3% accuracy current reporting on an individual channel
- Enable inputs for individual channels
- Constant power control at startup
- Startup watchdog timer
- Startup IN-to-OUT short protection
- Undervoltage-lockout
- Overcurrent and over-temperature fault status indication
- Multilevel overcurrent limit protection
- Built-in thermal shutdown protection
- Programmable current limiting level
- Programmable over-current shutdown delay time
- Programmable auto-retry time (MAX15162A)
- Latch-off in a fault event (MAX15162)
- Auto-retry in a fault event (MAX15162A)
- 24-pin, 4mm x 4mm TQFN or 16-bump, 2mm x 2mm WLP
Applications
- Radio access point system
- Communication
- Industrial
Block Diagram
Publicado: 2020-03-24
| Actualizado: 2024-05-03
