Analog Devices Inc. DS2488 1-Wire Dual-Port Link

Analog Devices DS2488 1-Wire Dual-Port Link is a simple bridge device designed to facilitate communication between two microcontroller-based subsystems. The DS2488, with a single dedicated contact on each side of the bridge, enables up to 512kbps pass-through communication, power delivery for battery charging, small message exchange, and state reporting. 

The flexible 1-wire interface of the DS2488 is used to operate each of the two independent I/O ports, IOA and IOB. To enable device operation between two connected controllers, each of these two DS2488 1-wire interfaces has access to a 64-bit factory-programmed ROM ID, an 8-byte buffer to transmit small messages, and registers for device configuration, status, and control of three open-drain GPIO pins. Through a configuration setting, a bidirectional, high-speed 512kbps pass-through mode is enabled, which enables large data transfers between the two connected microcontrollers.

The DS2488 has a maximum operating voltage of 3.63V for communication between IOA and IOB. However, to support a special mode of power delivery from the subsystem connected to the IOA side to the subsystem connected to the IOB side, the device is 5V tolerant and goes into the power delivery state when 4V to 5V (nominal) is applied to IOA. In this mode, an additional DS2488 output pin is used to control an external transistor for power delivery to IOB-side electronics, such as a battery charger.

The Analog Devices DS2488 1-Wire Dual-Port Link is offered in a compact WLP8 package, ideal for space-constrained applications.

 

Features

  • 2-contact solution enables advanced TWS features
    • Small message exchange between a case and earbuds
    • High-speed 512kbps pass-through mode to transfer files
    • Earbud battery charger power delivery
    • 3x GPIO pins for optional feature control or state detection
  • Full range of capabilities for earbud and charging case detection
    • Earbud 64-bit identification number (ROM ID) readable upon insertion
    • Operating power parasitically derived from the 1-wire IOA Line
    • Detect when in or out of a charging case
    • Detect a dead charging case battery
  • Minimalist dual 1-wire interface reduces cost and complexity
    • Single dedicated contact for communication and power
    • Arbitrated communication between two host controllers at 90kbps
    • Reads and writes over a wide, 1.71V to 63V voltage range
  • Ideal for battery power consumer applications
    • Small, 1.6mm x 0.9mm x 0.33mm WLP with 4mm ball pitch
    • 71V to 3.63V operating voltage range
    • High ESD immunity of IOA pin: ±8kV HBM (typical)
    • -40°C to +85°C operating temperature range

Applications

  • Communication and control bridging
  • Electronic locks
  • True Wireless Stereo (TWS) earbuds and charging cases
  • Wearable devices

TWS Application Circuit

Application Circuit Diagram - Analog Devices Inc. DS2488 1-Wire Dual-Port Link

The Application Circuit shows True Wireless Stereo (TWS) earbuds containing a BLUETOOTH® Audio System-on-Chip (SoC) and the microcontroller-operated case that holds and charges the earbuds. In this scenario, the DS2488 would reside in earbuds alongside the SoC, and the charging case microcontroller would communicate with the DS2488 from a single dedicated pin.

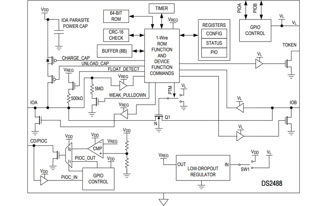
Block Diagram

Block Diagram - Analog Devices Inc. DS2488 1-Wire Dual-Port Link

Pin Designations

Mechanical Drawing - Analog Devices Inc. DS2488 1-Wire Dual-Port Link
Publicado: 2020-10-21 | Actualizado: 2024-07-12