Analog Devices / Maxim Integrated MAX96792 DPHY Evaluation Kits

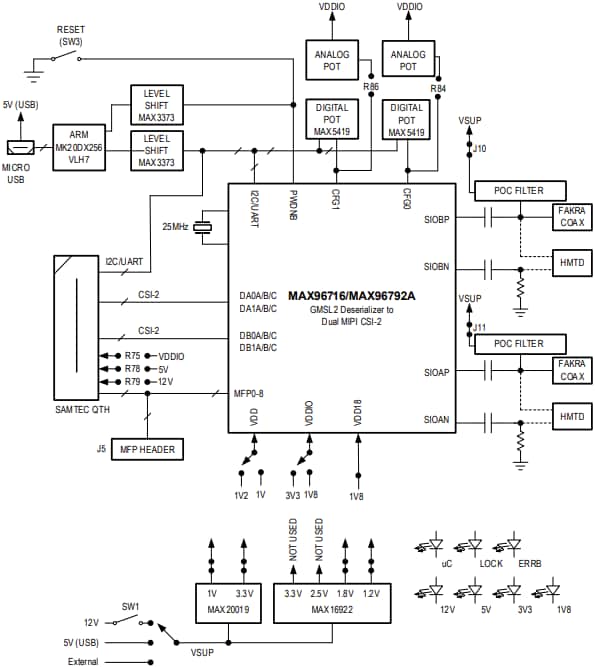
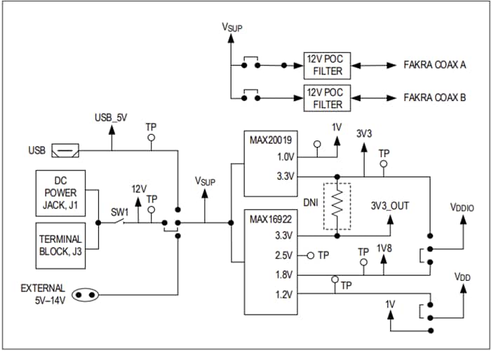
Analog Devices / Maxim Integrated MAX96792 DPHY Evaluation Kits are designed to evaluate MAX96716A, MAX96716F, and MAX96792A using standard FAKRA coaxial cables or HMTD cables. These deserializer devices support high-bandwidth, Gigabit Multimedia Serial Link (GMSL) with spread spectrum and full-duplex control channel features. The MAX96792 kits contain Windows 7®/Windows 10®-compatible software support and a Graphical User Interface (GUI) for comprehensive. These evaluation kits include a USB-controlled interface, a board powered by USB, a 12V wall adapter, or an external power supply.

Features

  • Deserializer accepts GMSL2 or GMSL3 (depending on the variant) data through coaxial FAKRA or differential HMTD connectors and converts it to MIPI DPHY V1.2 output
  • Windows 7/Windows 10-compatible software support
  • Powerful, simple-to-use GUI for comprehensive device feature evaluation
  • USB-controlled interface (cable included)
  • Board powered by USB, 12V wall adapter, or external power supply
  • Proven PCB layout
  • Fully assembled and tested

Typical Block Diagram

Block Diagram - Analog Devices / Maxim Integrated MAX96792 DPHY Evaluation Kits

Deserializer Evaluation Board Power Connection Diagram

Analog Devices / Maxim Integrated MAX96792 DPHY Evaluation Kits
Publicado: 2025-07-09 | Actualizado: 2025-12-01