Analog Devices Inc. EVAL-LTC6229MS8E Evaluation Board

Analog Devices Inc. EVAL-LTC6229MS8E Evaluation Board is designed to evaluate the LTC6229 low distortion rail-to-rail output op-amps with shutdown. This eval board is a prepopulated board on a buffer configuration with a post-low-pass filter at a cutoff frequency of 142MHz. This configuration allows the LTC6229 op-amp ed as a high-speed analog-to-digital driver. The EVAL-LTC6229MS8E board provides provisions for typical applications of the LTC6229, including a high-speed, low-voltage, low noise, in-amp, and active filter. This 4-layer eval board accepts edge-mounted SMA connectors on inputs and outputs, efficiently connecting test equipment and other circuitry. The EVAL-LTC6229MS8E eval board offers optimized power and ground planes for low noise and high-speed operation. This eval board accepts C0402 and C0603 SMT components and C1206 bypass capacitors for C5 and C6.

Features

  • Enables efficient prototyping
  • User-defined circuit configuration
  • Edge mounted SMA connector provisions
  • Simple connection to test equipment and other circuits
  • RoHS compliant

Applications

  • Optical electronics - fast trans-impedance amplifiers
  • Drives high dynamic range ADCs
  • Active filters
  • Video amplifiers
  • High-speed differential to single-ended conversion
  • Low-voltage hi-fi amplification

Required Equipment

  • Dual output DC power supplies
  • Dual-channel signal generator
  • Oscilloscope
  • 3x banana plug-to-grabber cables
  • 4x SMA-to-BNC male cables

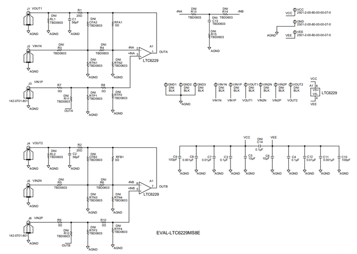
Schematic

Schematic - Analog Devices Inc. EVAL-LTC6229MS8E Evaluation Board

Overview

Analog Devices Inc. EVAL-LTC6229MS8E Evaluation Board
Publicado: 2020-02-27 | Actualizado: 2024-09-12