Analog Devices Inc. ADRF5144-EVALZ Evaluation Board

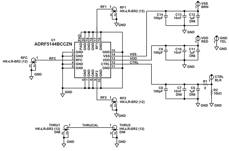
Analog Devices Inc. ADRF5144-EVALZ Evaluation Board evaluates the features and performance of the ADRF5144 single-pole, double-throw (SPDT) switch manufactured in the silicon process. Shipped fully assembled and tested, the ADRF5144-EVALZ connectorized board is assembled with an ADRF5144 switch and the application circuitry. The ADRF5144-EVALZ features two power-supply inputs, one control input, and a ground.

Features

  • Full-featured evaluation board for the ADRF5144 Silicon SPDT Switch
  • Easy connection to the test equipment
  • Thru line for calibration
  • 5x edge-mounted, 2.92mm connectors for the RF inputs and outputs
  • 50Ω impedance

Required Equipment

  • DC power supplies
  • Network analyzer

Schematic

Schematic - Analog Devices Inc. ADRF5144-EVALZ Evaluation Board
Publicado: 2023-02-17 | Actualizado: 2023-12-18