Analog Devices Inc. ADP5360 Battery Management PMIC

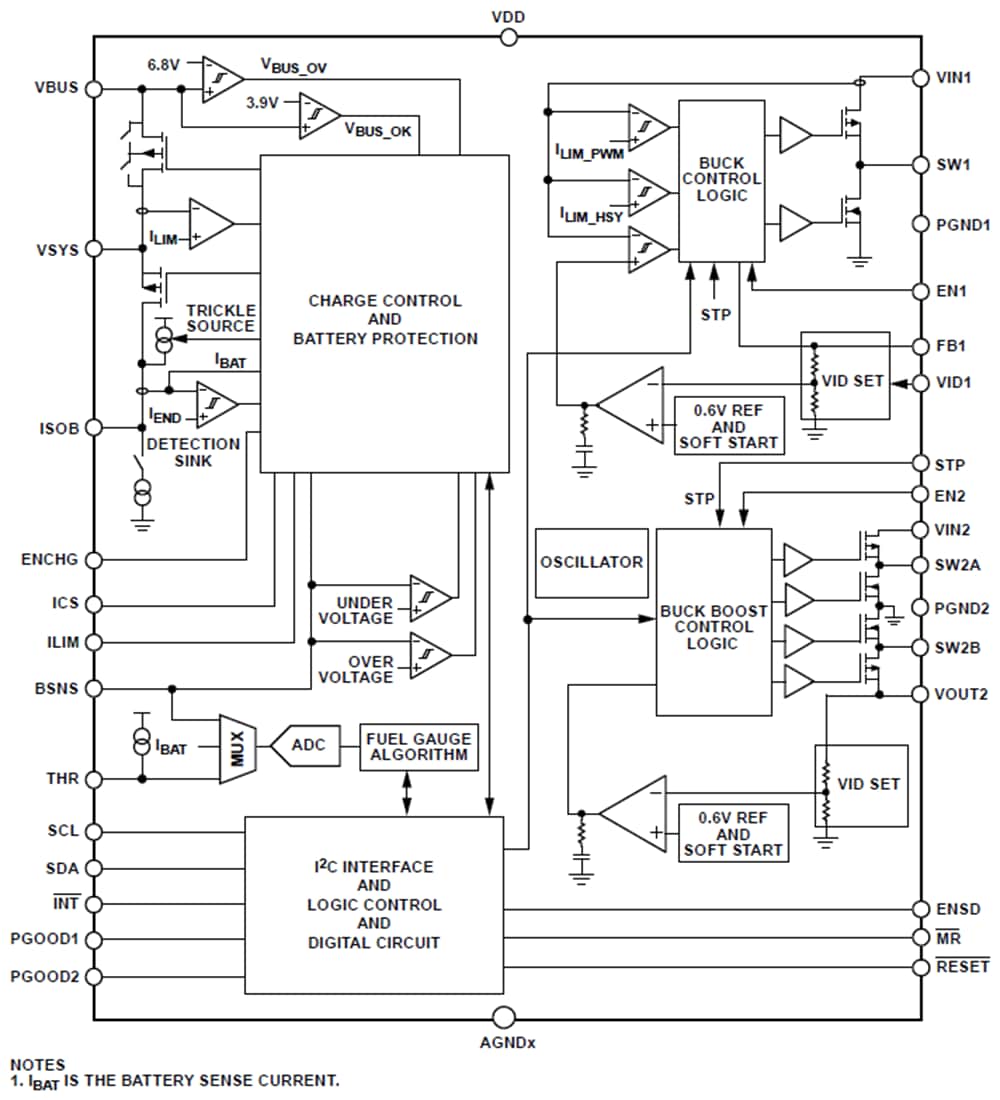
Analog Devices Inc. ADP5360 Battery Management PMIC combines several functions that can monitor the output voltage for advanced battery management. The device has one high-performance linear charger for a single lithium-ion (Li-Ion)/lithium-polymer (Li-Poly) battery with a programmable, ultra-low quiescent current fuel gauge. It also includes a battery protection circuit, one ultra-low quiescent buck, one buck-boost switching regulator, and a supervisory circuit. The ADP5360 charger operates at up to 6.8V to prevent USB bus spiking during disconnect or connect scenarios.

The Analog Devices ADP5360 features an internal isolation field-effect transistor (FET) between the linear charger output and the battery node. The full battery protection features are activated when the device is in the battery overcharge and over-discharge fault conditions. The ADP5360 fuel gauge uses a voltage-based algorithm with an adaptive filter limitation solution. The fuel gauge reports a real-time battery state of charge (SOC) for the rechargeable Li-Ion battery with the ultra-low quiescent current.

The ADP5360 buck regulator operates at 1.0MHz switching frequency in forced pulse-width modulation (FPWM) mode. In hysteresis mode, the regulator achieves excellent efficiency at a low output power. The ADP5360 buck-boost regulator only operates in hysteresis mode and outputs a voltage less than or greater than the battery voltage. The ADP5360 supervisory circuits monitor the regulator output voltage and provide a power-on reset signal to the system. A watchdog timer and an external pushbutton can reset the microprocessor.

The I2C-compatible interface enables the programmability of all battery charging parameters, the protection threshold, the buck output voltage, and the status bit readback. The ADP5360 operates over the -40°C to +85°C junction temperature range and is available in a 32-ball, 2.56mm × 2.56mm wafer level chip scale package (WLCSP).

Features

  • Linear battery charger
    • High accuracy and programmable charge terminal voltage and charge current up to 320mA
    • Compliant with JEITA charge temperature specification
  • Li-Ion and Li-Poly battery monitor and protection
    • Voltage-based fuel gauge with adaptive filter limitation
    • Independent battery protection of overcharge and over-discharge
    • Temperature sensor with external NTC
  • Ultra-low quiescent current buck converter with a quick output discharge option
  • Ultra-low quiescent current buck-boost converter with a quick output discharge option
  • Supervisory with manual reset (MR) and watchdog timer
  • Shipment mode extends battery life
  • Full I2C programmability with dedicated interrupt pin

Applications

  • Rechargeable Li-Ion/Li-Poly battery-powered devices
  • Portable consumer devices
  • Portable medical devices
  • Wearable devices

Videos

Functional Block Diagram

Block Diagram - Analog Devices Inc. ADP5360 Battery Management PMIC
Publicado: 2020-01-31 | Actualizado: 2024-08-30