Analog Devices Inc. ADP2441 Synchronous, Step-Down DC-DC Regulator
Analog Devices Inc. ADP2441 Synchronous, Step-Down DC-DC Regulator is capable of driving loads up to 1A with excellent line and load regulation characteristics. ADI ADP2441 operates with a wide input voltage range of 4.5V to 36V, making it ideal for regulating power from a wide variety of sources. In addition, the ADP2441 has very low minimum on time (50ns) and is, therefore, suitable for applications requiring a very high step-down ratio. The output voltage can be adjusted from 0.6V to 0.9V × VIN. High efficiency is obtained with integrated low resistance N-channel MOSFETs for both high-side and low-side devices. The switching frequency is adjustable from 300kHz to 1MHz with an external resistor.The ADI ADP2441 also has an accurate power-good (PGOOD) open-drain output signal. At light load conditions, the regulator operates in pulse skip mode by skipping pulses and reducing switching losses to improve energy efficiency. In addition, at medium to heavy load conditions, the regulator operates in fixed frequency pulse-width modulation (PWM) mode to reduce EMI. ADP2441 uses hiccup mode to protect the IC from short circuits or from overcurrent conditions on the output.
Features
- Wide input voltage range of 4.5V to 36V
- Low minimum on time of 50ns
- Maximum load current of 1A
- High efficiency of up to 94%
- Adjustable output down to 0.6V
- ±1% output voltage accuracy
- Adjustable switching frequency of 300kHz to 1MHz
- Pulse skip mode at light load for power saving
- Precision enable input pin
- Open-drain power good
- External soft start with tracking
- Overcurrent-limit protection
Applications
- Point of load applications
- Distributed power systems
- Industrial control supplies
- Standard rail conversion to 24V/12V/5V/3.3V
Additional Resources
Design a complete, fully isolated, and highly flexible, 4-channel analog input system for PLCs
Suitable for programmable logic controllers (PLCs) and distributed control system (DCS) applications in the harshest industrial environments this circuit from the lab delivers multiple voltage inputs with open wire detection and HART-compatible, 4mA to 20mA current inputs and all channels protected from transient overvoltage or overcurrent events.
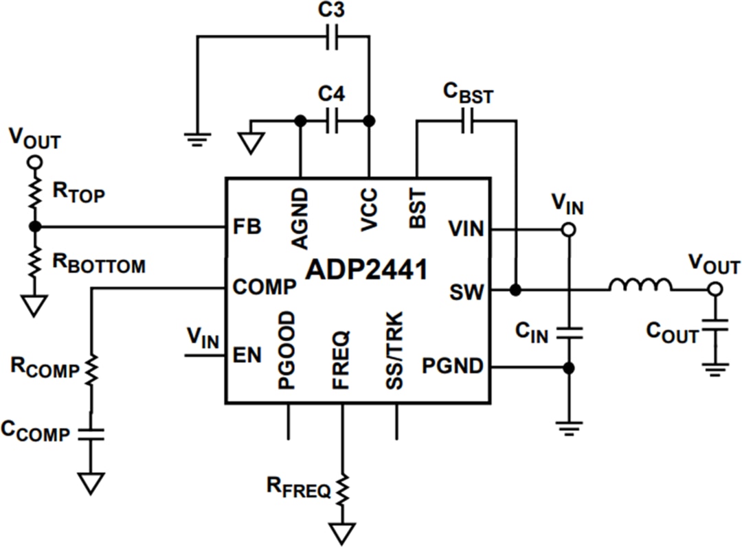
Typical Application Circuit
