Analog Devices Inc. ADN8831 Thermoelectric Cooler (TEC) Controller
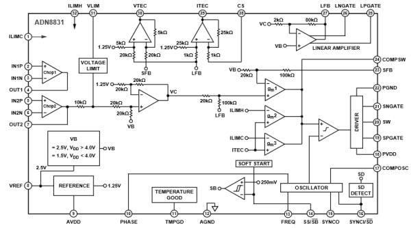
Analog Devices Inc. ADN8831 Thermoelectric Cooler (TEC) Controller is a monolithic TEC controller with two integrated, zero drift, rail-to-rail comparators, and a unique PWM driver. This highly integrated device controls the TEC in a laser module used in optical communications systems. The PWM driver works with an analog driver to control external selected MOSFETs in an H-bridge. By sensing the thermal detector feedback from the TEC, ADN8831 can drive a TEC to settle the programmable temperature of a laser diode or a passive component attached to the TEC module.ADN8831 provides greater than 90% efficiency and lower than 1% ripple noise together to complete a TEC control function. Additionally, ADN8831 features system-supervising functions such as real temp monitoring, temp lock indication, current limit, switching frequency and phase changeability. ADN8831's wave lock input allows optical equipment designers to build a dual TEC control loop by using both thermistor and wavelockers.
ADN8331 addresses the following design challenges.
• The single inductor output saves board space
• Integrating the thermistor and compensation amplifiers along with the output protection circuitry lowers the overall cost and size of the design
• Because the output FETs are external, designers can choose the appropriate sized FETs for their TEC current requirements
Features
- Two integrated zero drift, rail-to-rail, chop amplifiers
- TEC voltage and current operation monitoring
- Programmable TEC maximum voltage and current
- Programmable TEC current heating and cooling limits
- Configurable PWM switching frequency up to 1MHz
- >90% Power efficiency
- Temperature lock indication
- Optional internal or external clock source
- Clock phase adjustment for multiple drop operation
- Supports negative temperature coefficient (NTC) thermistors or positive temperature coefficient (PTC) resistance thermal detectors (RTDs)
- 5V typical and optional 3V supplies
- Standby and shutdown mode availability
- Adjustable soft start feature
- 5mm × 5mm 32-lead LFCSP
Applications
- Thermoelectric cooler (TEC) temperature control
- DWDM optical transceiver modules
- Optical fiber amplifiers
- Optical networking systems
- Instruments requiring TEC temperature control
Detailed Block Diagram
