Analog Devices Inc. ADGM1304 & ADGM1004 SP4T MEMS Switches

Analog Devices ADGM1304 and ADGM1004 Single-Pole, Four-Throw (SP4T) MEMS Switches feature RF-MEMS switch technology. This state-of-the-art technology enables the ADGM1304/ADGM1004 SP4T MEMS Switches to provide a relay replacement solution that is 95% smaller, 30 times faster, 10 times more reliable, and uses 10 times less power than conventional electromechanical relays. 

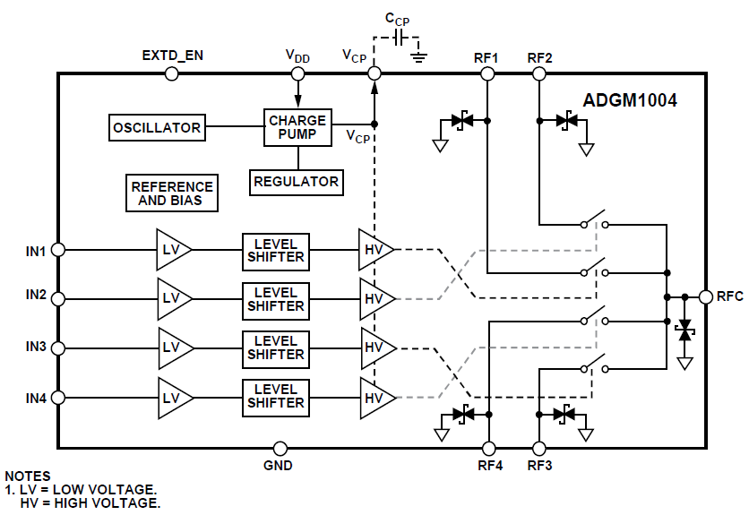
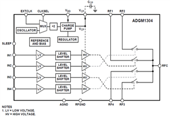
The ADGM1304 and ADGM1004 MEMS Switches have a micro mechanical structure with a cantilever beam design and hermetically sealed switch contacts. The switching element has a highly conditioned, extremely reliable metal-to-metal contact. A co-packaged, low-voltage, standard-logic compatible driver IC generates the high-voltage required to internally electrostatically actuate the switch. All four switches are also independently controlled for maximum flexibility. The ADGM1004 Switch is optimized with a 2.5kV HBM ESD rating.

These highly linear, low-insertion loss switches that operate from 0Hz/DC up to 14GHz and 13GHz, respectively. Performance specifications include 30µs switching speed,  13/11GHz 3dB bandwidth, 1.6Ω Ron and 1.6pF Coff, 36dBm power handling, typical 24dB @ 2.5GHz isolation, a minimum of 1 billion actuations, 69dBm linearity, and 30µs settling time.

Features

  • Fully operational down to 0Hz/dc
  • -3dB bandwidth
    • 11GHz (typical) for RF1, RF4 (ADGM1304)
    • 14GHz (typical) for RF2, RF3 (ADGM1304)
    • 13GHz (typical) for RF1, RF4 (ADGM1004)
    • 10.8GHz (typical) for RF2, RF3 (ADGM1004)
  • RF performance
    • Insertion loss: 0.26dB (typical) at 2.5GHz (ADGM1304)
    • Insertion loss: 0.45dB (typical) at 2.5GHz (ADGM1004)
    • Isolation: 24dB (typical) at 2.5GHz
    • High linearity IIP3: 69dBm (typical)
    • RF power rating
      • 36dBm (maximum) (ADGM1304)
      • 32dBm (maximum) (ADGM1004)
  • 1 billion cycles (minimum) actuation lifetime
    • Hermetically sealed switch contacts
    • On-switching time: 30μs (typical)
  • On resistance:
    • 1.6Ω (typical) (ADGM1304)
    • 1.8Ω (typical) (ADGM1004)
  • Off leakage: 0.5nA (maximum)
  • Supply voltage: 3.1V to 3.3V nominal
  • Integrated driver removes the need for an external driver
    • CMOS-/LVTTL-compatible
    • Parallel interface
    • Independently controllable switches
  • IDD sleep mode current: 1μA typical power consumption
  • Electrostatic discharge (ESD) human body model (HBM) rating (ADGM1004)
    • 5kV for RF1 to RF4 and RFC pins
    • 2.5kV for all other pins
  • 24-lead LFCSP package
    • 5mm × 4mm × 0.95mm (ADGM1304)
    • 5mm × 4mm × 1.45mm (ADGM1004)

Applications

  • Relay replacements
  • Automatic test equipment (ATE): RF/digital/mixed signals
  • Load/probe boards: RF/digital/mixed signals
  • RF test instrumentation
  • Reconfigurable filters/attenuators
  • High-performance RF switching

Block Diagrams

Publicado: 2018-04-16 | Actualizado: 2025-03-04