Allegro MicroSystems ACS711 Hall-Effect Linear Current Sensors
Allegro MicroSystems ACS711 Hall-Effect Linear Current Sensors provide economical and precise solutions for AC or DC current sensing in <100V audio, communication systems, and white goods. These sensors consist of a linear Hall sensor circuit with a copper conduction path located near the surface of the die. Applied current flows through the copper conduction path, generating a magnetic field that is sensed by the integrated Hall IC and converted into a proportional voltage. The output of the ACS711 sensors has a positive slope proportional to the current flow from IP+ to IP-, and the internal resistance of this conductive path is 0.6mΩ for the EX package and 1.2mΩ for the LC package.These sensors are optimized for low-side current sensing applications, although the terminals of the conductive path are electrically isolated from the IC leads, offering sufficient internal creepage and clearance dimensions for low AC or DC working voltage applications. Allegro MicroSystems ACS711 Hall-Effect Linear Current Sensors are available in small, surface-mount packages: SOIC8 and QFN12.
Features
- Economical low- and high-side current sensing
- Output voltage proportional to AC or DC currents
- Overcurrent FAULT trips and latches at 100% of full-scale current
- Low-noise analog signal path
- Integrated electrostatic shield for output stability
- Factory-trimmed for accuracy
- Extremely stable output offset voltage
- Zero magnetic hysteresis
- Ratiometric output from supply voltage
Specifications
- Reduced Power Loss
- 0.6mΩ internal conductor resistance on EX package
- 1.2mΩ internal conductor resistance on LC package
- ±12.5A and ±25A full-scale sensing ranges on LC package
- ±15.5A and ±31A full-scale sensing ranges on EX package
- 100kHz bandwidth
- 3V to 5.5V single supply operation
- Small footprint, low-profile SOIC8 and QFN packages
- Ambient Temperature Range
- -40°C to +85°C for range E
- -40°C to +125°C for range K
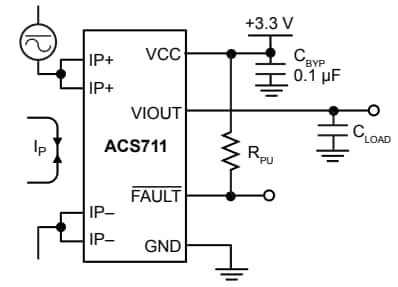
Typical Application
Additional Resources
Publicado: 2023-05-16
| Actualizado: 2024-07-30
