Costa Rica - Marcar Costa Rica

Términos internacionales de comercio (Incoterms):FCA (punto de envío)
Los costos de aranceles, aduana e impuestos se cobrarán en el momento de la entrega.

Confirme su elección de moneda:

Colón costarricense
Solo se aceptan pagos con tarjetas de crédito, excepto American Express

Dólares estadounidenses
Se encuentran disponibles todas las opciones de pago

Bench Talk for Design Engineers

Bench Talk

rss

Bench Talk for Design Engineers | The Official Blog of Mouser Electronics


Selecting a No-Opto Flyback DC/DC Converter for Space-Constrained Designs Robert Huntley

Selecting a No-Opto Flyback DC/DC Converter for Space-Constrained Designs Theme Image

The growing demand for micro-power and low-power applications (<1W to tens of Watts) is driving the need to reduce solution sizes and design complexities even further. In response to these needs, the no optocoupler or “no-opto” flyback design is becoming a preferred topology. The flyback topology is an excellent choice for isolated DC/DC converter applications due to its relatively simple design and small component count.

Traditionally, isolated DC/DC flyback converters used either an optocoupler or a third transformer winding to achieve proper line regulation. Unfortunately, this led to more complex designs, increased Bill of Materials (BOM) cost, and the need for more PCB space. The newer “no-opto” flyback method uses primary-side regulation by sampling the isolated output voltage directly from the primary-side flyback waveform. This provides an isolated flyback without an optocoupler or third transformer winding that would typically be required for secondary-side output voltage regulation. This simplified transformer configuration opens the possibility of using a wide range of compact, off-the-shelf transformers, as well as Coilcraft coupled inductors, for the new design.

In this blog, we will explore how you can simplify designs, regain PCB space, and lower BOM costs by developing a solution that combines a Maxim no-opto flyback converter IC and a Coilcraft flyback transformer.

Popular Flyback Topology Ideal for Low-Power DC/DC Conversion

The flyback topology is a long-established and favored means of designing an isolated DC/DC converter suitable for use in low-power applications. Low-power DC/DC converters, from 5W up to 20W, are found in an extensive range of applications and are particularly in demand for powering industrial automation systems, process controllers, and industrial networking equipment. Developers also use compact micro-power <1W DC/DC converters in an equally wide variety of battery-powered devices, such as handheld inspection units and smartphones. A flyback converter employs a similar switching approach to buck/boost DC/DC converters, but, instead of using a single inductor, galvanic isolation is achieved through a transformer with primary and secondary windings. The transformer ratio determines whether the output will be less or more than the input voltage. A controller integrated circuit (IC) drives the primary transformer winding, and the switching frequency is typically adjustable to achieve the optimal conversion efficiency for the desired load conditions. Keeping the output voltage tightly regulated is typically a key attribute of the controller IC, but maintaining primary to secondary isolation does not permit a direct feedback connection from the secondary side. Typically, one of two methods has been used as an isolated feedback loop to regulate the secondary output voltage:

  • An optocoupler
  • A third winding on the transformer

The optocoupler approach provides the best voltage and current regulation but results in a converter design with additional components that all require board space. For applications where the line regulation is not as critical, the third transformer winding method can be sufficient.

Shrinking Board Space Requires a Lower BOM

Though the optocoupler approach is advantageous in terms of voltage and current regulation, the reliability characteristics of an optocoupler and the additional components required tend to reduce the mean time between failures (MTBF) of a design significantly. In today’s space-constrained equipment, particularly in industrial automation control cabinets, the need to fit more electronics into a given board space has driven developers to rethink methods of regulating output voltage. Taking the feedback voltage from the transformer’s primary side appeared to be a prudent, accurate, and cost-effective solution. However, sensing the reflected secondary output through the transformer during the flyback “off” phase from the primary side has many benefits.

Advantages of a No-Opto Flyback Approach

Adopting a no-opto-based converter approach has several advantages. One advantage of this approach is that it greatly simplifies designs by reducing many components, such as the optocoupler, decoupling capacitors, and other secondary-side devices necessary to drive the optocoupler. Reducing the component count not only means recovering valuable board space, but it has the added benefit of improving the MTBF reliability rating. Furthermore, fewer components results in a lower BOM cost. Another advantage of the no-opto-based converter approach is that the transformer design can also be simplified, making it more compact and, in cases where a third winding was used to provide a feedback voltage, developers can use a much smaller transformer.

The Maxim MAX17690 No-Opto Flyback Controller IC

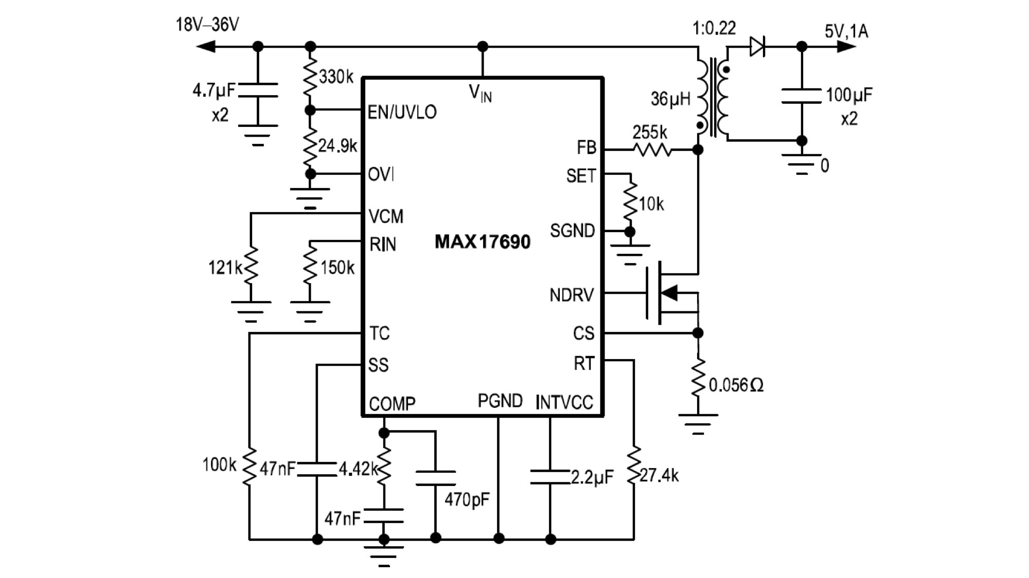
The Maxim MAX17690 is an excellent example of a no-opto, isolated-flyback controller IC. Accommodating a 4.5V to 60V input voltage range and a programmable switching frequency range from 50kHz to 250kHz, the MAX17690 can drive a primary-side standard or logic-level MOSFET, as seen in the example application depicted in Figure 1. It has a 2A/4A peak source/sink gate drive current capability, an input enable/undervoltage lock-out function, and input overvoltage protection. Constructed in a compact, space-saving 16-pin 3mm x 3mm TQFN package, the controller also has a programmable soft-start feature that can limit the inrush current during startup. Figure 1 highlights a low-BOM design incorporating a 1:0.22 transformer to deliver an isolated and regulated 5V, 1A output from an input in the range of 18V to 36V. MAX17690 achieves +/-5% output voltage regulation across all load and line variations. Within the IC, an algorithm accurately calculates the output voltage from the voltage derived from the primary-side winding during the flyback phase.

Maxim MAX17690 Application Example

Figure 1: An application example using the Maxim MAX17690 to create a 5V, 1A output from an 18V to 36V input. (Source: Maxim)

In addition to the MAX17690, two other isolated no-opto flyback controller ICs are available. From a 10-pin 3mm x 2mm TDFN package the MAX17686 delivers up to a 5W output power with a peak efficiency of 90% using an on-chip switching MOSFET. The slightly larger MAX17687 can provide up to 10W output.

Prototyping Your Design

The Coilcraft YA9280-AL Flyback Transformer is an ideal choice to pair with the low-profile Maxim MAX17690 no-opto flyback DC/DC converter IC when developing space-contained designs for low-to-medium isolated DC/DC power-conversion applications. Optimized for use with the MAX17690’s reference design MAXREFDES1226, the low-profile transformer occupies just 13.0mm x 12.0mm x 6.5mm of board space and has a high-peak primary winding current. Primary to secondary isolation is 1,500Vrms and, compared to similar transformers, the device is 30% smaller with a 6.2mm smaller profile. The YA9280-AL is Coilcraft’s recent addition to its comprehensive low-power portfolio of compact, high-efficiency no-opto flyback transformers (Figure 2).

Coilcraft YA9280-AL Flyback Transformer

Figure 2: The highly compact, low-profile Coilcraft YA9280-AL Flyback Transformer offers tight output regulation in a simple design without an auxiliary winding. (Source: Coilcraft)

The Maxim MAXREFDES1226 reference design is an ideal platform to evaluate your MAX17690-based isolated no-opto flyback converter prototype (Figure 3).

Maxim MAXREFDES1226 Reference Design

Figure 3: The Maxim MAXREFDES1226 reference design for the MAX17960 no-opto flyback controller IC uses the Coilcraft YA9280-AL low-profile compact transformer. (Source: Maxim)

The reference design delivers a single isolated and regulated 5V, 1.5A (7.5W) output from a DC supply in the range of 18V to 36V.

Learn More About the Maxim and Coilcraft Solution

If you would like to know more about the combined Maxim and Coilcraft solution, please sign up for the How to Reduce Complexity and Footprint for Industrial Power Solutions webinar.



« Back


Robert HuntleyRobert Huntley is an HND-qualified engineer and technical writer. Drawing on his background in telecommunications, navigation systems, and embedded applications engineering, he writes a variety of technical and practical articles on behalf of Mouser Electronics.


All Authors

Mostrar más Mostrar más
Ver mensajes por fecha

Etiqueta